链载Ai
标题: 吴恩达最新课程:别再只写Prompt了!掌握Agentic AI,让AI自主工作! [打印本页]
作者: 链载Ai 时间: 3 小时前
标题: 吴恩达最新课程:别再只写Prompt了!掌握Agentic AI,让AI自主工作!
在各位AI大佬中,吴恩达是水豚最喜欢的一位。多少人是和水豚一样,看吴恩达的机器学习课程入门,在Coursera不断进步。我始终觉得,吴恩达的课程总能做到深入浅出,让大多数人听得懂学得会,他在普及AI这件事上做出的贡献当世数一数二。这次他带来的新课程名字非常直接,就叫做"Agentic AI"。如果你还在写提示词(Prompt),并期望AI能完成复杂的项目,那你一定也体会过各种无奈!未来谁能用好AI,不在于提示词工程 (Prompt Engineering),而在于如何更好地编排智能体工作流 (Agentic AI Workflow)。
吴恩达这门课程,旨在教会你如何搭建一个能自我规划、使用工具、迭代改进的AI系统,真正让AI像有效的专家团队那样自主工作。本文将深入解读这门课程的核心内容,带你掌握构建Agentic AI系统的四大设计模式和实战工程化技巧。
一、为什么需要自主智能体 (Agentic AI)?
早期LLM使用中,我们通常输入Prompt,模型返回结果。这种模式在处理简单任务时非常高效,但面对复杂、需要多步决策、外部数据或操作的任务时,就会显得力不从心。Agentic AI提供了一种全新范式。不再局限于单次响应,而是允许LLM:- 自我优化:通过自我反思和工具使用来提升最终输出的质量。
简而言之,AI智能体的目标是让LLM能够像一位经验丰富的软件工程师或项目经理那样,自主处理复杂的业务流程。
二、Agentic AI的核心武器库:四大设计模式本课程核心在于教授和实践四种驱动自主智能体AI系统的关键设计模式:1. 反射 (Reflection):自动化“代码审查”反射(Reflection)允许AI评估自己(或其他AI)的工作并反馈结果,让AI系统自主迭代和自我改进。大白话讲,就是将AI生成的内容作为输入,给到(不同)AI进行审查并输出审查结果。
反射能基于预设标准,也可引入外部反馈(external feedback)。比如把AI生成的代码在外部运行,将运行结果与代码一起交给AI审核,能大大提高反射的准确性和可靠性。
2. 工具使用 (Tool Use):让AI拥有“双手”和“眼睛”通过将AI连接到外部工具或服务,使其执行实际操作,而不仅仅是生成文本。比如工具赋予AI连接数据库、调用外部API、进行网页搜索,甚至执行代码的能力。一种方式是,预设工具,并且明确告诉AI可用的工具和用途,让AI调用。更加灵活的方式是,可以让AI自己写代码,并且运行。工具调用中,值得一提的是MCP,可以有效减少下图中这种重复开发Tools的浪费。
3. 规划 (Planning):复杂任务的“工作手册”规划 (Planning) 告诉AI如何将复杂任务分解成可执行步骤。LLM可以遵循这些步骤,并在执行过程中,针对实际情况进行适应和调整。概念很简单,就是每个LLM的输出成为下一个LLM的输入。如下图右下部分。- 步骤怎么分, 怎么编排?这不仅是技术问题,更是对业务知识和常识的考验。这也是AI时代对技术同事的新要求。课程中也提到对于部分场景,可交由LLM实时进行规划。
- 步骤间交付/传递什么?从效果来讲,代码 > JSON格式输出 > 自然语言
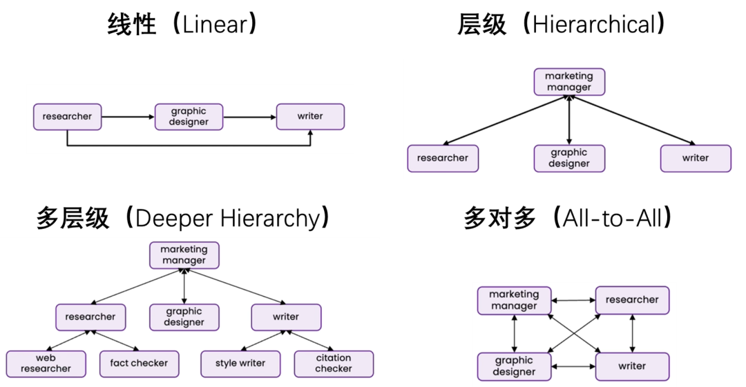
4. 多智能体工作流 (Multi-Agent Workflow):团队协作的力量协调多个不同角色的LLM,让它们各司其职,共同处理复杂工作流的不同部分。就像组建一支由不同专家(如研究员、设计师、编辑)构成的虚拟团队。其中的要点在于如何设计多智能体系统间的沟通模式 (Communication patterns),从而实现更高效、更深入的协作。课程中提到了四种方式:
klch(0.3039 0.04 213.68 / 0.16);scrollbar-color:initial;scrollbar-width:initial;min-width:461px;"> | | |
|---|
| | |
| | |
| | |
| | |

Agentic AI工作流构建中容易被忽视,但也是最重要的一点,在于必须具备严格的工程化评估和优化技能。这是Gen AI应用能脱离POC (Proof of Concept,概念验证),真正进入生产的关键。课程中总结了一套简单的评估流程:
定义标准:明确什么是“好”输出,例如文本质量或数据准确性;
从小规模样本开始:先用 20~50 个样本快速发现问题,有时直接肉眼识别即可;
选择评估类型:客观评估- 当任务有明确标准时,编写测试代码计算准确率;主观评估- 用另一 LLM 根据评分标准打分,如图表是否有标题、是否使用合适的图表类型

此外,评估可分为端到端和组件级。端到端测试适合体验整套工作流,但成本高;组件级评估则更有针对性,有助于快速定位问题。
| 欢迎光临 链载Ai (http://www.lianzai.com/) |
Powered by Discuz! X3.5 |