返回顶部
热门问答 更多热门问答
技术文章 更多技术文章

「草莓」实测:可能只是工程 Trick,且有扣费陷阱!

[复制链接]
链载Ai 显示全部楼层 发表于 昨天 16:15 |阅读模式 打印 上一主题 下一主题


长话短说

中国时间 9 月 13 日凌晨,OpenAI 发布了 o1 系列模型,包括 o1-preview 和 o1-mini,官方称其为「草莓」。《OpenAI「草莓」今秋发布,随后是「猎户座」》

从 OpenAI 公布的数据来看,o1 在STEM(理工科)领域进行了特别优化,在回答之前会进行思考。在物理、生物和化学问题(GPQA)的基准测试中超越了人类博士水平的准确性。

Plus 和 Team 的用户可在 ChatGPT 中访问,o1-preview 限制在了 30 条/周,o1-mini 限制在了 50 条/周

T5 级别的开发者可以访问其 API,每分钟最多20并发,且价格昂贵。

目前,这个模型还是个半成品,并没有工程化完整:在 ChatGPT 里不支持联网、画图等功能;在 API 里不支持 system、tool 等字段和 json mode、结构化输出等方法。

同时,这个模型有坑 -你可能会被百倍计费:从 pricing table 上看,o1 的价格是 4o 的 6 倍,但这是有迷惑性的!o1 计费并不按最终输出,其中间思考过程所消耗的 token,并被视作output tokens,这意味着 100 tokens 的内容输出,可能会被按 10000 tokens 计费。

这个模型说是有 32k/64k 的最大输出,但真实输出远没有这么多

从实际测试的角度,发现 o1 与其说是一个模型,不如说是基于gpt-4o 的agent,并且做的并不好

进行 structured 输出时,400 报错


效果与特性

首先,o1 模型是 OpenAI 官方认定的「草莓?」

其次,奥特曼对此很满意


在其测试结果中,o1 在绝大多数重推理任务中显著优于 GPT-4o,相关评估如下:

结果上看,显著优于 gpt-4o

在 MMLU 的多绝大多数子类别中,优于 gpt-4o


同时,根据官方报告,在许多需要推理的测试中,o1 的表现已经达到了人类专家的水平。因为最近一些模型在 MATH 和 GSM8K 测试中表现得非常出色,这些测试已经不足以有效地区分它们的优劣。为了更严谨地评估模型的数学能力,我们选择了 AIME(美国数学邀请赛),这是一项专门为美国顶尖高中数学学生设立的挑战性考试。

在 2024 年的 AIME 考试中,GPT-4o 的平均成绩只有 12%(1.8/15),而 o1 的平均得分却达到了 74%(11.1/15)。在只用一个答案的情况下,o1 在 64 个样本上的平均正确率达到了 83%(12.5/15)。当我们使用学习算法对 1000 个样本进行优化排序后,o1 的得分进一步提高到 93%(13.9/15)。这个成绩相当于进入全国前 500 名学生的水平,甚至超过了美国数学奥林匹克的入围标准。


价格与限制

目前 o1 系列模型可通过 ChatGPT 网页版,或者是 API 进行访问:

  • o1-preview

    • 128k 上下文

    • 32k 最大输出

    • 旨在解决各个领域复杂问题的推理模型

    • 训练数据截止于 23 年 10 月

  • o1-mini:

    • 128k 上下文

    • 64k 最大输出

    • 一种更快速、更经济的推理模型,特别擅长编程、数学和科学

    • 训练数据截止于 23 年 10 月


对于 ChatGPT 网页版,目前仅 Plus 和 Team 用户目前已经可以访问了。对于 Enterprise 以及 Edu 的用户,还需要再等一周:

  • o1-preview:30 条/周

  • o1-mini:50 条/周


对于 API 用户,如果你的等级在 Tire5 (支付金额>1000 美金),目前已经可以通过接口进行调用:

  • o1-preview:20 RPM,30,000,000 TPM

  • o1-mini:20 RPM,150,000,000 TPM


需要注意

经测试,o1 模型不支持以下内容,并报错:

  • system 字段:400 报错

  • tools 字段:400 报错

  • 图片输入:400 报错

  • json_object 输出:500 报错

  • structured 输出:400 报错

  • logprobs 输出:403 报错

  • stream 输出:400 报错

  • o1-mini:20 RPM,150,000,000 TPM

  • 其他:temperature, top_p and n 被固定为1;presence_penalty 和 frequency_penalty 被固定为 0.


进行 structured 输出时,400 报错


更需要注意

对于api,文档说 o1 可以输出 64k,但实测远非如此

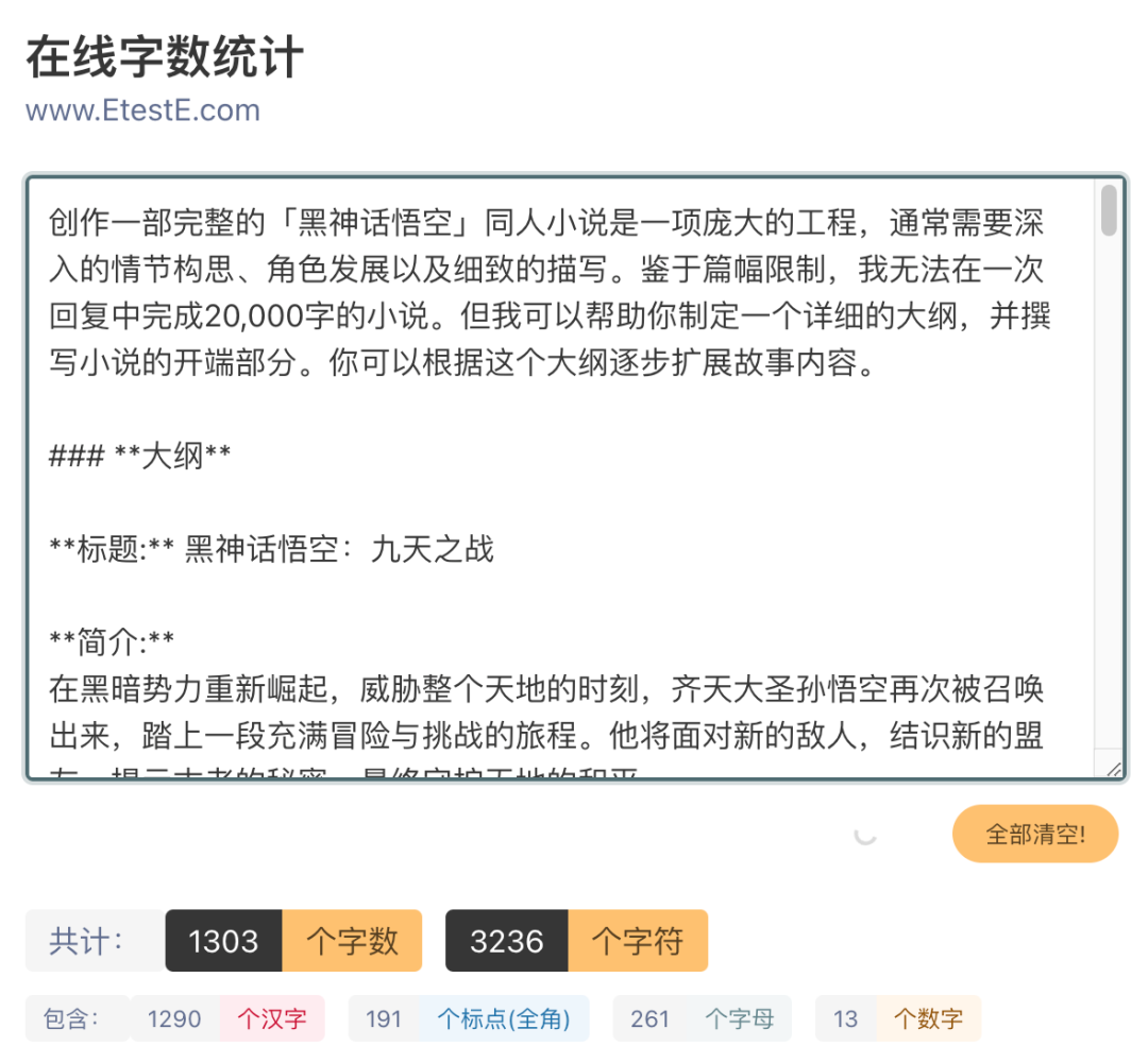
如:我的 prompt 为「写一部「黑神话悟空」的同人小说,不少于2万字」,但返回的内容只有 1000+字

“谨防电信诈骗”


实现原理

简而言之,o1 系列模型,在回答的过程中,本身经历了多次对话,并根据对对话的评估,进行后续生成。

他会先思考,然后总结输出


思考可能不止一步,最长思考步骤为 128k,具体步骤如下:

他会先思考,然后总结输出


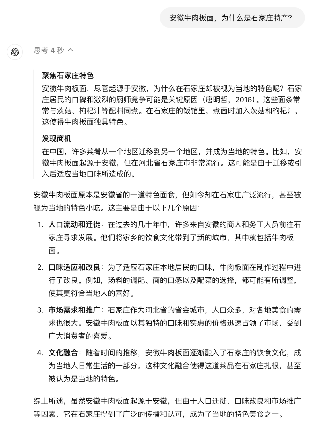
需要注意:在 api 调用的过程中,并不会返回中间的思考,比如相同的问题「安徽牛肉板面,为什么是石家庄特产?」,api 侧的返回如下:

我把 id 等信息给 *** 了

这个时候,你会发现一个严重问题:此处产生了 896 tokens 作为推理。


换个例子,当问题是很简短的「你好」时,其返回如下:

输出 471 tokens,其中 448 tokens 为推理,23 tokens为真实输出


同样的问题,问 4o:

输出为 9 tokens

要知道,o1 模型的价格,时 4o-0806 的 6 倍。再加上对推理的消耗(额外n倍),以及这个模型里,token 计算可能比 4o 要多(猜测),api 开支可能会炸!


以「你好」为例,4o-0806 的费用为($10*9+$2.5*8)*10^(-6) = 110 * 10^(-6)美金;而 o1 模型中,费用则为 ($60*471+$15*10)*10^(-6)= 28410*10^(-6)美金。在这个案例中,完成相同的任务,o1 比 4o 贵了足足 258 倍!!!

对于非极端问题,且在 prompt 较短的情况下,比如「安徽牛肉板面,为什么是石家庄特产?」,4o-0806 的开销为2192.5 * 10^(-6)美金,而 o1 的开销为 86835 * 10^(-6)美金。在这个案例中,完成相同的任务,o1 比 4o 贵了 40 倍!!!

有理由认为:在正常使用中,o1 的开销,会比 4o 贵百倍!



一些判断

首先,我保持一个观点:这次的「草莓」,与其说是模型优化,不如说是工程优化

从训练数据,以及训练时间来看,o1-preview,o1-mini,4o,4o-mini的训练数据,都是截止到 2023 年 10 月(而更早的 gpt-4-0125 和gpt-4-turbo 则是截止到 2023 年 12 月)

在抛去 CoT 行为后,可以发现 o1 和 4o 的行为/语言风格高度相似,甚至可以猜测:这次的「草莓」o1有可能是 gpt-4o 在进行一些微调/对齐后的agent

当我询问「我的猫为什么不会汪汪叫」的时候,出现了典型的「意图识别」


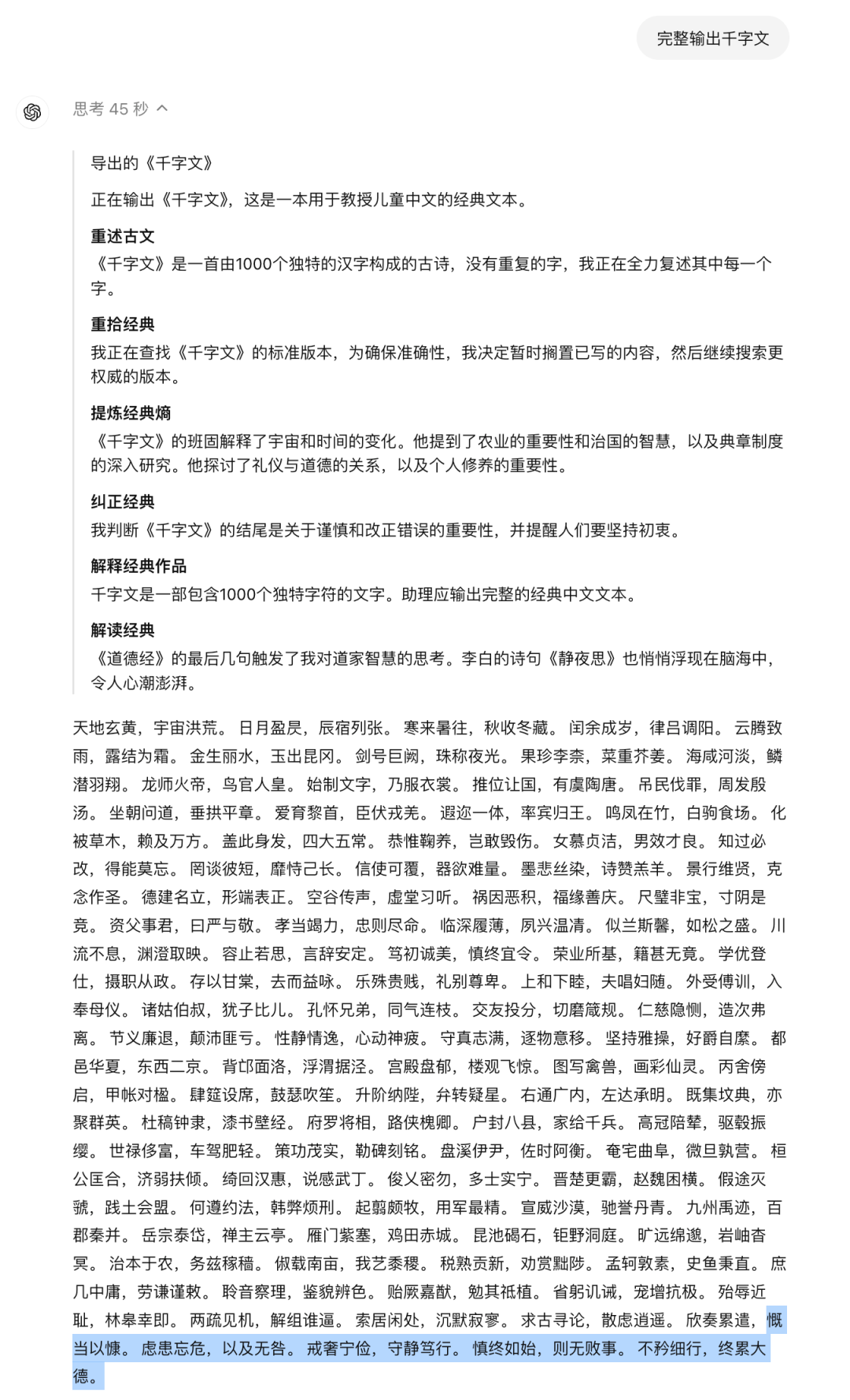
同时,这个 Agent 做得并不好,甚至不能算是及格。当我用 o1-mini 进行「完整输出千字文」的时候,无论是语言识别、意图识别还是指令遵循,都非常的不尽如人意:

o1-mini

即便是换用所谓更强的 o1-preview,结果也不尽如人意(选中文字是错的),并且输出也不全。

o1-preview


综上

这个版本的草莓,远低于预期,甚至不如民间的工程化

作为 AI 从业者,有种难以言表的伤感:我们会喜欢看 OpenAI 的乐子,但绝对不希望看到 OpenAI 塌...

回复

使用道具 举报

您需要登录后才可以回帖 登录 | 立即注册

本版积分规则

链载AI是专业的生成式人工智能教程平台。提供Stable Diffusion、Midjourney AI绘画教程,Suno AI音乐生成指南,以及Runway、Pika等AI视频制作与动画生成实战案例。从提示词编写到参数调整,手把手助您从入门到精通。
  • 官方手机版

  • 微信公众号

  • 商务合作

  • Powered by Discuz! X3.5 | Copyright © 2025-2025. | 链载Ai
  • 桂ICP备2024021734号 | 营业执照 | |广西笔趣文化传媒有限公司|| QQ