返回顶部
热门问答 更多热门问答
技术文章 更多技术文章

如何让ChatGPT更懂你?学会这7个提示技巧,效率直接翻倍!

[复制链接]
链载Ai 显示全部楼层 发表于 昨天 17:00 |阅读模式 打印 上一主题 下一主题

你是否曾在使用 ChatGPT 时,觉得自己的问题得不到理想的回答?是否觉得虽然输入了很多信息,但模型总是偏离你的真正需求?

其实,问题的根源往往并不是模型的能力,而是提示的方式不够精准。学会制作高效提示的方法,你可以让 ChatGPT 更好地理解你的需求,从而给出更有价值的答案。

下面,我将为你介绍制作高效提示的 7 个实用技巧,帮助你在工作、学习和生活中事半功倍!

1. 明确你的目标

在写提示之前,先想清楚你的目标到底是什么?你是想找信息、要创意,还是想让 AI 帮你分析问题?只有目标清晰,才能写出更有效的提示。

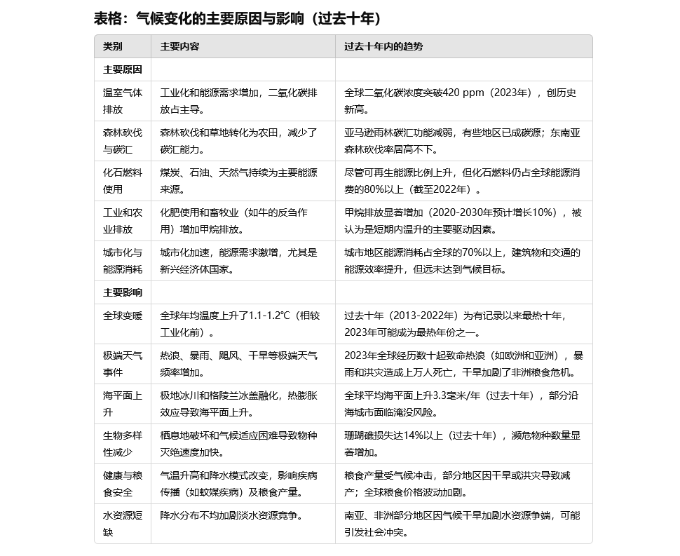
例如,不要用像“告诉我一些关于气候变化的原因”这样的模糊提示,这样 AI 可能答非所问。可以改成更具体的:“总结一下气候变化的主要原因和影响,重点讲过去十年,并用表格整理出来。”

2. 具体而详细

提示如果太模糊,AI 给出的回答通常也会很模糊。所以,尽量在提示里加入具体的信息和背景,这样可以更好地引导 AI 给出你想要的答案。

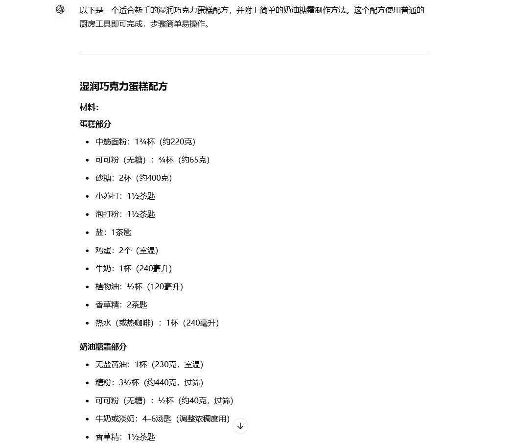
例如,不要简单问“如何制作巧克力蛋糕?”,这样 AI 很可能会给出笼统的答案。你可以改成:“能不能提供一份适合新手的巧克力蛋糕配方?要求蛋糕湿润,还要有奶油糖霜,能用普通家用厨房工具完成。”

3. 使用清晰简洁的语言

虽然细节很重要,但也别写得太复杂。用简单明了的话说清楚你的意思,这样更容易让 AI 理解你的需求,避免产生误解。

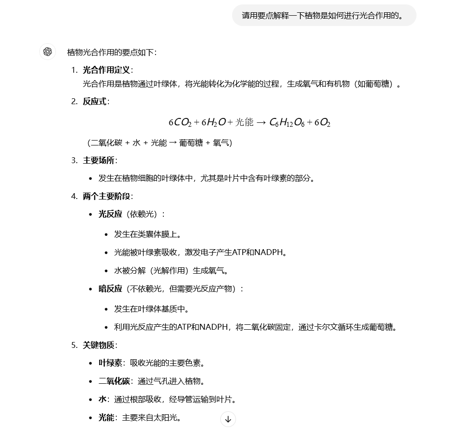
例如,不要说“我想知道你是否可以为我讲解一下光合作用的复杂过程”,这听起来啰嗦又不清楚。你可以直接问:“请用要点解释一下植物是如何进行光合作用的。” 简单明了,效果更好!

4. 整合关键词

在提示中加入与你主题相关的关键词,帮助 AI 更精准地锁定你需要的信息。尤其是当你需要某些特定信息时,关键词的作用会更加有效。

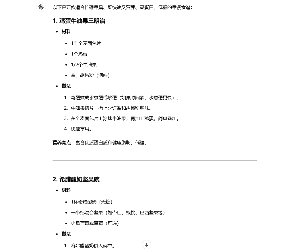
例如,你想问关于健康早餐的创意,不要只说“有什么健康早餐推荐?” 这样的问题过于笼统。可以试着加入关键词,比如“快捷”“营养”“高蛋白”“低糖”等。

可以改成:“推荐 5 种适合忙碌早晨的快速、营养、高蛋白、低糖的早餐食谱。” 这样 AI 就知道你具体想要什么,答案也会更贴近你的需求。”

5. 逻辑要清晰

虽然看起来是小事,但以清晰的逻辑写提示会让 AI 更容易理解你的需求。你可以先提出主要的问题或任务,然后再补充具体的背景和要求,这样 AI 能更有效地处理你的请求。

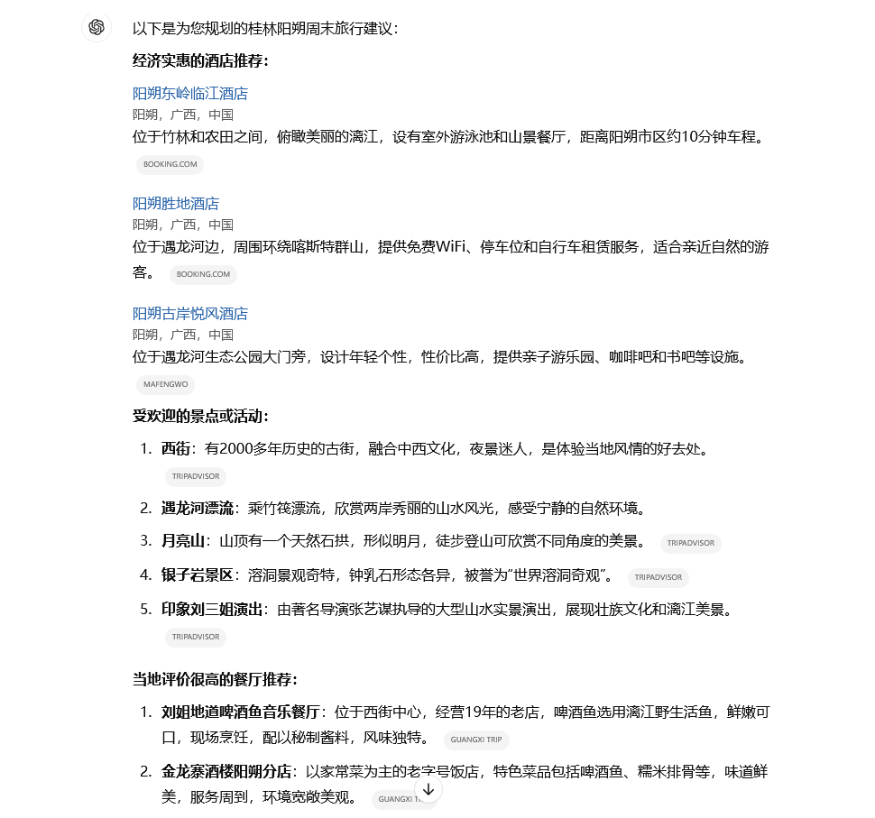
例如:“帮我规划一个周末去桂林阳朔的旅行。首先推荐旅游地三家经济实惠的酒店。然后,列出五个受欢迎的景点或活动。最后,推荐两家当地评价很高的餐厅。请将以上内容用表格形式呈现。”

6. 指定所需格式

如果你对答案的呈现方式有特别的要求,比如项目符号、分步说明、表格、优缺点列表等,一定要在提示中写清楚。AI 很擅长根据你的要求调整回复的格式,这样可以更好地满足你的需求。

例如:“列出桂林的 5 大旅游景点。为每个景点提供一段简短的介绍以及选择的理由,用表格形式展示。”

7. 提供示例

在给 AI 提提示时,适当提供一些示例会非常有帮助,特别是当你需要 AI 完成一些创意任务时。

如果你对风格或格式有特别的要求,用示例来引导 AI,可以让它更清楚地了解你的期望。

例如:“请你为一款环保型智能水瓶设计广告文案,要求语气清新、现代,并强调产品的环保功能、智能控制和便捷性。请参考下面这个示例:
释放你的清新生活——全新 GreenBottle 智能水瓶,轻松追踪每日饮水量,实时监控水温,智能提醒喝水,助你保持健康和活力。环保材质,让你与地球共呼吸。”

8. 不断完善

如何 AI 的回答和不符合你的要求,你可以调整提示,每次修改都能让结果更接近你的理想答案。

如果 AI 给出的内容不符合你的要求,不妨试着更明确地描述需求,或者重新组织你的提示。

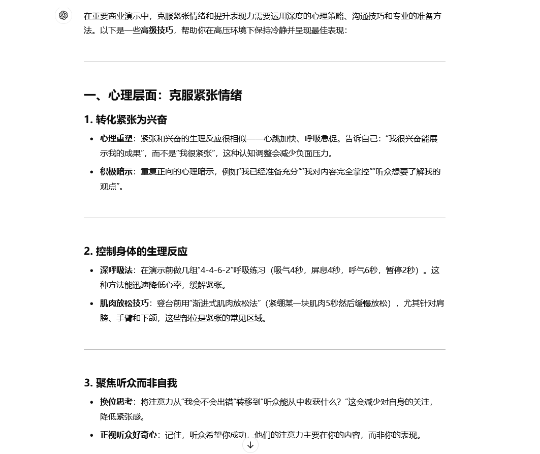
例如,你问 AI:“公开演讲的技巧有哪些?” 如果它给了你一些基础建议,比如“多练习”“保持自信”等,但你需要的是更专业的内容,你可以改进提示:“给一些高级技巧,专门针对在重要商业演示时如何克服紧张情绪和提升表现力。”

不断调整和完善你的提示,你会发现 AI 的回答越来越精准,效果也会越来越好。

回复

使用道具 举报

您需要登录后才可以回帖 登录 | 立即注册

本版积分规则

链载AI是专业的生成式人工智能教程平台。提供Stable Diffusion、Midjourney AI绘画教程,Suno AI音乐生成指南,以及Runway、Pika等AI视频制作与动画生成实战案例。从提示词编写到参数调整,手把手助您从入门到精通。
  • 官方手机版

  • 微信公众号

  • 商务合作

  • Powered by Discuz! X3.5 | Copyright © 2025-2025. | 链载Ai
  • 桂ICP备2024021734号 | 营业执照 | |广西笔趣文化传媒有限公司|| QQ