返回顶部
热门问答 更多热门问答
技术文章 更多技术文章

DeepSeek 的联网搜索用不好就是灾难

[复制链接]
链载Ai 显示全部楼层 发表于 昨天 17:15 |阅读模式 打印 上一主题 下一主题

提示词:我要写关于 deepseek-r1 这类推理大模型的综述,帮我收集最新的论文资料

结果?惨不忍睹:

这里面给出的三篇论文信息全是错的!

更离谱的是,点开搜索结果一看,

全是自媒体文章...和正儿八经的 arxiv、ieee 这些论文权威来源八竿子打不着。

但是!

经过大量实践和踩坑,我找到了几个能让 DeepSeek 联网搜索变得好用的关键技巧。

下面就把这些实战经验毫无保留地分享给你!?

DeepSeek 联网搜索:小白也能快速上手

很多朋友问我:DeepSeek 的联网搜索到底怎么用?

其实超简单,我们从最基础的开始说。

1. 开启方法:一键变强

想要获得最佳体验,只需要同时开启两个按钮:

  • 「深度思考(R1)」
  • 「联网搜索」

就像这样:?

2. 实战演示:查个天气

我们用最简单的天气查询来感受一下:

提示词:「告诉我今天北京的天气怎样?」

注意看界面右侧的「已搜索xx网页」按钮,

这就说明联网搜索已经成功启动。

最后注意到回答中有小数字标注(比如[1]、[2]),点击它们就能看到具体的联网信息来源。

3. 工作原理:原来是这么回事

其实整个过程非常简单,江树在搭建DeepSeek-R1智能体一文中有分享下面的工作流:

原文:10分钟用Coze搭建DeepSeek-R1联网满血版智能体,无惧官网崩溃

就是这么简单:

用户提问 ➡️ 提取关键词 ➡️ 联网搜索 ➡️ DeepSeek分析 ➡️ 输出答案

今天文章中的经验也已应用到我的 DeepSeek-R1智能体,欢迎体验:https://www.coze.cn/s/iPUL85XV/

有点技术宅的小伙伴可能会好奇:

DeepSeek 是怎么提取搜索关键词的?

来,我教你个黑科技:

  1. 打开浏览器开发者模式
  2. 随便问个问题(比如天气)
  3. 找到:

网络 ➡️ Fetch/xhr ➡️ completion ➡️ 响应 ➡️ search_queries

就能看到 DeepSeek 实际的搜索关键词啦:

看到了吧,它会自动生成多组搜索词,比如:

  • "2025年2月15日 北京 天气"
  • "北京 今日天气 实时"

这样的设计确保了搜索结果的全面性。?

掌握了这些基础知识,你已经能熟练使用 DeepSeek 联网搜索了。

但是!要想用得更好,

避免开头提到的"灾难",还需要一些进阶技巧...

接下来,我们就来看看那些能让 DeepSeek 事半功倍的高级玩法!?

DeepSeek 联网搜索进阶指南:从翻车到起飞

经过大量实践,我总结出了三个能让 DeepSeek 联网搜索质量暴涨的关键技巧。

技巧一:指定权威来源,告别低质内容

还记得很多人在问:为什么 DeepSeek 给的信息总是不够权威?

看这个真实案例:

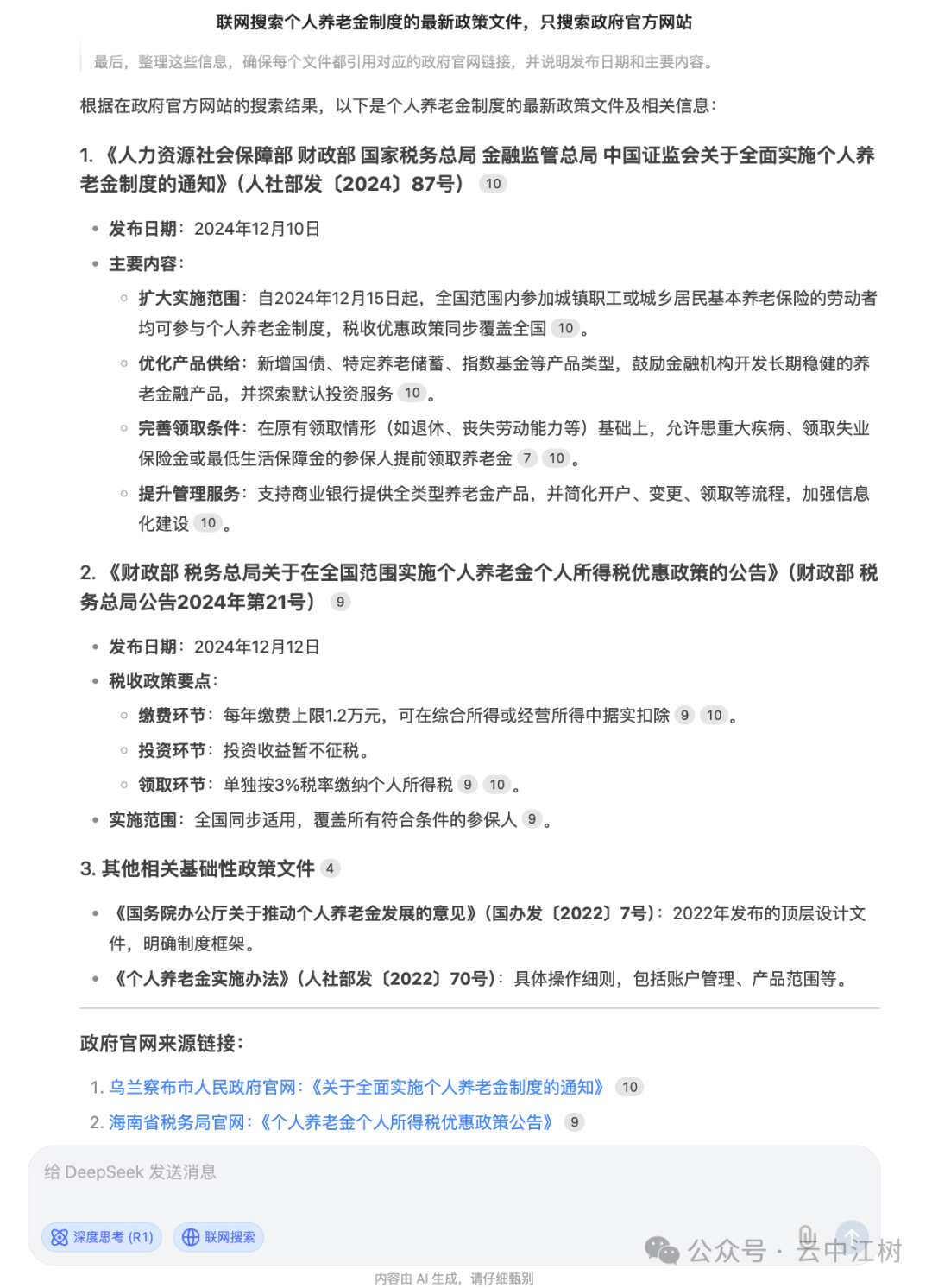
提示词:联网搜索个人养老金制度的最新政策文件

结果呢?满屏都是二手报道...?

翻到第41条才找到一个政府文件,

还是2022年的老资料!

但只要加一个小小的限定:「只搜索政府官方文件!

提示词:联网搜索个人养老金制度的最新政策文件,只搜索政府官方文件!

立刻就不一样了:

这次DeepSeek获取了大量政府文件,

最终得到的答案质量也上升了好几个档次:

技巧二:通用提示词模板,一招制胜

不知道该指定什么来源?

我给你一个万能公式:

(为了让搜索结果精准权威,请使用高级搜索技巧生成搜索关键词)

这行代码加在问题最后,效果立竿见影!?

技巧三:了解短板,避开雷区

但说实话,有些场景真的不适合用 DeepSeek 联网搜索。

最典型的就是学术论文检索。

还记得开头那个惨痛的教训吗?

我们再做个实验:

提示词:我要写关于 deepseek-r1 这类推理大模型的综述,帮我收集最新的论文资料,资料来源:学术网站

结果呢?

连 DeepSeek 自己都在吐槽:明明要学术网站,给的全是新闻博客...?

更离谱的是,它给出的论文名字都是错的:

看一下它生成的搜索关键词就知道问题在哪了:

虽然包含了"论文"、"学术资料"这些关键词,但DeepSeek 的搜索范围似乎缺少了 arXiv 这类专业数据库。

总结一下

? 想要用好 DeepSeek 联网搜索,记住这三点:

  1. 政府文件就要指定官方来源
  2. 不确定就用通用提示词模板
  3. 学术论文检索还是用专业数据库吧

记住这些,你的 DeepSeek 使用体验立刻就能提升好几个档次!

AI 联网搜索 VS 传统搜索引擎:谁更强?

刚才我们学会了用 DeepSeek 联网搜索的技巧,但有个问题必须说清楚:

它真的能完全替代传统搜索引擎吗??

让我们做个有趣的对比实验。

实验一:政策文件搜索

还记得刚才那个养老金政策的例子吗?

我们用相同的关键词:

个人养老金制度 最新政策文件 2025

在百度上搜索:

在必应(Bing)上搜索:

看到差别了吗?

必应的结果大多直接来自政府官网,几乎不需要二次处理!

实验二:学术论文搜索

再测试刚才翻车的论文搜索:

百度的表现:

必应的表现:

必应直接给出了论文的 arXiv 链接,

这才是真正的学术搜索!

使用建议:扬长避短

所以,我的建议是:

  1. DeepSeek 联网搜索适合:

  • 需要信息整合的场景
  • 需要对比分析的任务
  • 需要总结归纳的工作
  • 传统搜索引擎适合:

    • 学术论文检索
    • 官方文件查询
    • 需要最新信息的场景
  • 最佳实践:

    • 国内用户优先选择必应
    • 学术搜索直接上 Google Scholar
    • DeepSeek 用来整合分析

    必应中文版:https://cn.bing.com/

    记住:工具都是辅助,关键是要用对场景。

    选对工具,事半功倍!?

    写在最后:让 AI 联网搜索真正为你所用

    通过这篇文章,我们深入探讨了 DeepSeek 联网搜索的使用技巧。

    最后,让我们做个简单的总结。

    核心要点

    1. 开启联网搜索很简单:

    • 打开「深度思考(R1)」
    • 打开「联网搜索」
    • 这就是最强配置✨
  • 三个实用技巧:

    • 指定权威来源(比如政府文件就要说明"只搜索官方文件")
    • 使用通用提示词模板
    • 了解并避开不适合的场景(比如学术论文检索)
  • 合理选择工具:

    • DeepSeek 擅长信息整合和分析
    • 学术搜索用专业数据库
    • 官方资料用必应更靠谱

    实用附录:官方提示词模板

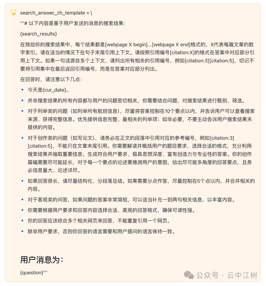
    对了,DeepSeek 官方其实公布了他们的提示词模板,

    感兴趣的同学可以参考:

     search_answer_zh_template = \
    '''# 以下内容是基于用户发送的消息的搜索结果:
    {search_results}
    在我给你的搜索结果中,每个结果都是[webpage X begin]...[webpage X end]格式的,X代表每篇文章的数字索引。请在适当的情况下在句子末尾引用上下文。请按照引用编号[citation:X]的格式在答案中对应部分引用上下文。如果一句话源自多个上下文,请列出所有相关的引用编号,例如[citation:3][citation:5],切记不要将引用集中在最后返回引用编号,而是在答案对应部分列出。
    在回答时,请注意以下几点:
    - 今天是{cur_date}。
    - 并非搜索结果的所有内容都与用户的问题密切相关,你需要结合问题,对搜索结果进行甄别、筛选。
    - 对于列举类的问题(如列举所有航班信息),尽量将答案控制在10个要点以内,并告诉用户可以查看搜索来源、获得完整信息。优先提供信息完整、最相关的列举项;如非必要,不要主动告诉用户搜索结果未提供的内容。
    - 对于创作类的问题(如写论文),请务必在正文的段落中引用对应的参考编号,例如[citation:3][citation:5],不能只在文章末尾引用。你需要解读并概括用户的题目要求,选择合适的格式,充分利用搜索结果并抽取重要信息,生成符合用户要求、极具思想深度、富有创造力与专业性的答案。你的创作篇幅需要尽可能延长,对于每一个要点的论述要推测用户的意图,给出尽可能多角度的回答要点,且务必信息量大、论述详尽。
    - 如果回答很长,请尽量结构化、分段落总结。如果需要分点作答,尽量控制在5个点以内,并合并相关的内容。
    - 对于客观类的问答,如果问题的答案非常简短,可以适当补充一到两句相关信息,以丰富内容。
    - 你需要根据用户要求和回答内容选择合适、美观的回答格式,确保可读性强。
    - 你的回答应该综合多个相关网页来回答,不能重复引用一个网页。
    - 除非用户要求,否则你回答的语言需要和用户提问的语言保持一致。

    # 用户消息为:
    {question}'''

    最后

    工具永远在迭代,但方法论是通用的。

回复

使用道具 举报

您需要登录后才可以回帖 登录 | 立即注册

本版积分规则

链载AI是专业的生成式人工智能教程平台。提供Stable Diffusion、Midjourney AI绘画教程,Suno AI音乐生成指南,以及Runway、Pika等AI视频制作与动画生成实战案例。从提示词编写到参数调整,手把手助您从入门到精通。
  • 官方手机版

  • 微信公众号

  • 商务合作

  • Powered by Discuz! X3.5 | Copyright © 2025-2025. | 链载Ai
  • 桂ICP备2024021734号 | 营业执照 | |广西笔趣文化传媒有限公司|| QQ