|
一.写在前面
最近也在学习吴恩达的新书,在他的书中提到一个观点,大意是虽然不会人人都去设计AI产品,但肯定未来人人都要会使用AI。因此我们要在自己的学习和生活中不断地去探索AI的应用场景。今天我们就从AI工具拆解系统聊起。 本文有如下几个章节: 1.展示拆解成果(展示AI拆解的对应系统文档,以采购业务为例) 2.怎么拆解(使用的AI工具,提示词,拆解步骤) 3.分享一点技巧(工具使用的技巧等)
二.展示拆解成果 2.1 整体展示 话不多说,首先我们看一下由AI工具的拆解思路,文档结构如下: 
图1 仅展示当前案例 整个文档结构是从产品经理的视角拆解整个系统,涵盖了从设计思路到产品功能架构,核心业务流程再到交互及场景演练,非常的落地且实用的拆解。看完这个拆解文档,无论你是对自己业务了解还是不了解的,我们都可以得到一些收获。 2.2 功能模块架构展示采购模块功能架构展示: 图2仅用作当前案例展示 AI工具从提供了从供应商寻源、采购申请、订单下发、收货验收到对账付款的全流程闭环管理视角分析。同时还分析了它与库存模块强联动以更新库存数据,与财务模块联动以控制付款审批流等等。 采购模块功能架构细化版展示: 图3仅用作当前案例展示 细化版则更深度拆解到流程,单据以及报表层面,非常的详尽。
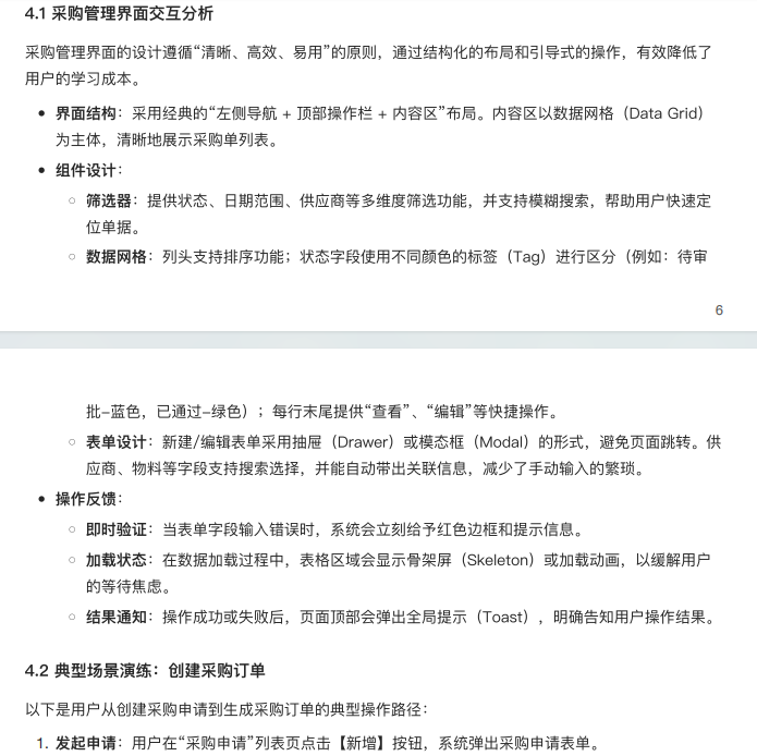
2.3交互设计展示 
拆解的颗粒度已经到原型设计,同时还给到了具体的场景演练,以便更具象的了解效果。我们看完这个拆解的话,那么我们在设计的时候的参考就会更直达,基本可达到省略去申请账号以及反复体验的步骤了。
三.怎么拆解 看到这里,你是不是也来用AI工具来拆解你想学习的系统或者竞品的一些系统呢?那么接下来我就手把手教程公开怎么拆解的步骤及流程。
3.1 使用的AI工具 本次拆解系统所用到的AI工具为:GPT-4o以及Gemini 2.5pro 具体的使用方法以及注册方法,这里我就不再说明了,也有很多教程。如果还是不清楚的,可以关注我,加我微信手把手教学。
3.2 使用的提示词 3.3 拆解步骤第一步:将提示词直接给到ChatGDT,GhatGDT会要求你按照输入模式填写 第二步:按照输入要求填写即可。 第三步:为了AI工具更直观的理解我的输入,我还提供了功能模块清单以及社区的帮助文档资料(直接提供的链接) AI工具就开始工作拉,就生成了个初版报告。 第四步:直接将初版报告下载下来,直接丢给Gemini pro2.5.提示词非常简单,一句话就是让他帮我细化这个报告,并优化PlantUml. 第五步:就直接下载文档,完成了。你们就说简单不简单。不得不再次感叹一下Gemini pro2.5的强大。 四.技巧分享1.再次强调提示词:按照角色-任务-目标-输入-输出的结构设定。如果写得不够详细,可以直接使用AI工具生成。目前比较推荐的是flowith的代码模式优化的效果比较好,如果没有也可以使用ChatGPT帮你优化。 2.在拆解业务系统的过程中,可以喂给更详细的功能清单以及社区的帮助文档等,以帮助其进行拆解。 3.提示词的需要不断的调试,调试思维可参考产品实现路径:采用迭代路径。1.0-调试-2.0..... 4.AI工具多使用,多种结合。你会得到不一样的惊喜。快快行动起来。 以上共勉。
|