返回顶部
热门问答 更多热门问答
技术文章 更多技术文章

两小时给公司开发个新官网,来自 MiniMax 的震撼

[复制链接]
链载Ai 显示全部楼层 发表于 昨天 18:47 |阅读模式 打印 上一主题 下一主题

说起官网就发愁

我们公司一直很“低调”,尤其是官网。其简陋程度,和公司在安全验证赛道的地位,形成了较大落差,以至于 Gartner 分析师一度以为这是个骗子公司。

于是,很多朋友私下提醒,你们该换换官网啦

  • 看你们新的产品(陆吾),在官网都查不到
  • 发布会都开完了,官网也没看到任何信息更新
  • 你们也不做 SEO,搜索有效性验证都找不到知其安
  • 官网好比人的脸,这看起来给人感觉不正规
  • 用的商业图片,小心侵权风险

就这官网改版的事情,已经在游知同学的 OKR 躺了 4 个 Half years。甚至躺到游知都迷糊的认为,被我接走了。

但终究因为游知设计的版本太丑,被反复拍死,这个 OKR 就成了传家宝。

经过不懈努力,终于,在 2025H1,这个 Objective 成功转到了我的名下。

从年初到现在,我已经多次看到这个 KR 挠头。为此,还专门做了个脑图,准备广泛收集海内外网站

奈何这事儿吧,也不能带来营收,优先级一直排不上,于是就拖到了现在。

如何用最小的成本,完成官网改造?

两小时搞定官网

看到 MiniMax Agent 发布的信息之后,抱着试一试的心态,上传了公司售前文档,以及创作指令,就看到了下面的效果。 (可以仔细看里面的文字)

大家对比下现在的官网

看到网站效果的那一刻,我感到无比震惊,转而是兴奋。本来想着要设计、前端,搞一个星期,自己还要抽时间去改文字。现在呢?

成本缩减到1/10,改改文字、图片,官网就可以上线了

这效果,最震撼的地方在于完成了最核心的工作 -- 对内容的总结、提炼,随便举几个例子:

  • 离朱:您的安全防护,是否只是"皇帝的新衣"?
  • 帮助企业从"合规驱动"转向"能力驱动",确保安全投资的真正价值。
  • 陆吾:您的资产安全"天眼查"
  • 陆吾通过多源数据融合技术,将分散在各个系统中的资产信息进行统一汇聚和关联,形成完整的资产视图。
  • 玄鉴:告别告警风暴,让AI成为您的安全分析师
  • 玄鉴是一款外挂式AI安全运营助手

如何做到的?

1、访问 Minimax 官网

地址:https://agent.minimax.io/,注册账号。用 google 直接登录就行。

2、想好需求,开始对话

现在公司有三款产品,官网很核心的价值是,给读者讲清楚为什么是这三款产品,他们的内在逻辑是什么?你们是看到什么火做什么?还是三款产品互补,能形成一个完整闭环?

于是,就有了下面的提示词

我们是一家做网络安全运营赛道的公司,名为“知其安”,公司有三款产品,分别是离朱(有效性验证方向)、陆吾(网络攻击面管理方向)、玄鉴(AI告警分析研判方向),附件是三款产品的介绍材料。现在需要制作公司官网,用来介绍我们的产品、解决方案、产品整体逻辑关系等,请结合附件内容,给出完整设计,最好是直接能做出页面。

在这里,我上传了三份产品的售前 PDF 材料,以及一份产品案例。

MiniMax 暂时还不支持 pptx 格式,转换为 pdf 上传即可。

3、Agent 开始自己做计划

我一直在看 MiniMax 的输出,他的整个思考过程也非常有意思。会设定一个详细的工作计划。

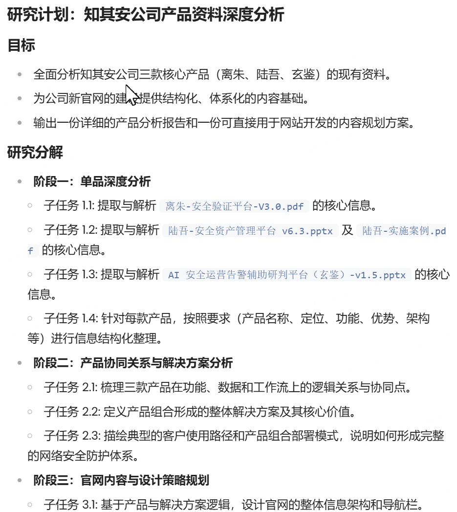
第一阶段,agent 会给自己设定目标,好比工作中先和干系人对齐目标。

  • 全面分析知其安公司三款核心产品(离朱、陆吾、玄鉴)的现有资料。
  • 为公司新官网的建设提供结构化、体系化的内容基础。
  • 输出一份详细的产品分析报告和一份可直接用于网站开发的内容规划方案。

第二阶段,自己拆解任务,好比先给领导口述一遍自己准备怎么干,领导看看这样行不行?对齐颗粒度。

  • 我准备先对单个产品深度分析
  • 再对多个产品如何协同进行分析
  • 最后才开始内容设计和规划

第三阶段,精彩的来了,Agent 直接转换角色,站在用户、买单人的角度,对自己做灵魂拷问。看看这几个问题,多少老板追求的员工主动性,说白了,就这么点事儿:

  • 每款产品(离朱、陆吾、玄鉴)最核心的、区别于竞争对手的价值主张是什么?
  • 这三款产品如何无缝集成,共同构成一个1+1+1>3的整体安全解决方案?它们联合运作的故事线是怎样的?
  • 这个组合解决方案最主要的目标客户群体是谁?他们的核心痛点是什么?
  • 为了让潜在客户在最短时间内理解产品价值并建立信任,网站上必须呈现哪些关键信息?
  • 什么样的品牌基调和视觉风格最能体现知其安作为一家技术驱动型网络安全公司的专业形象?

第四阶段:告诉用户,验证计划、预期交付物是什么。Agent 还真是项目管理高手,时间、交付物都安排的明明白白。

4、Agent 按照工作流顺序执行

看看输出的过程步骤:

  • 现在所有四份产品资料的文本内容均已成功提取。接下来,我将依次阅读新提取的两份文件,即“陆吾”平台和“玄鉴”平台的内容,以全面了解其产品细节。首先,我来阅读“陆吾”平台的内容。
  • 我已经完成了对所有四份产品资料的阅读和信息提取。现在,我将开始进行全面的整合分析,并撰写最终的报告
  • 我已经将完整的《知其安产品分析与官网内容规划报告》写入 docs/ZhiQiAn_Product_Analysis_and_Website_Plan.md 文件。
  • 太好了!我已经完成了对知其安公司三款产品的深度分析,并生成了详细的官网内容规划报告。现在我将基于这个分析结果来开发专业的公司官网。
  • 现在我基于详细的产品分析报告来开发知其安公司的专业官网。我将创建一个响应式、专业的网站来展示三款产品及其完整的安全解决方案体系。

代码易得,需求为王

以前我们总说,在工作中要做个靠谱的人,啥叫靠谱?事事有回应,件件有着落。

但真正做起来,谁能像 AI 一样,每做一件事,甚至每件事的每一步,都说“我已经如何如何……”?

只能说,AI 是越来越靠谱了。它不仅靠谱,还能自我鼓励,比如随时告诉自己“太好了!”、“真棒”。

MiniMax 官网介绍写了这样一段话:

有句老话说:"talk is cheap, show me the code"。但当与智能体协作时,你会感受到超越生产效率的更深层变革——整个工作范式都在重构。或许现在该说:"代码易得,需求为王"。

智能予众,惠及人人。


回复

使用道具 举报

您需要登录后才可以回帖 登录 | 立即注册

本版积分规则

链载AI是专业的生成式人工智能教程平台。提供Stable Diffusion、Midjourney AI绘画教程,Suno AI音乐生成指南,以及Runway、Pika等AI视频制作与动画生成实战案例。从提示词编写到参数调整,手把手助您从入门到精通。
  • 官方手机版

  • 微信公众号

  • 商务合作

  • Powered by Discuz! X3.5 | Copyright © 2025-2025. | 链载Ai
  • 桂ICP备2024021734号 | 营业执照 | |广西笔趣文化传媒有限公司|| QQ