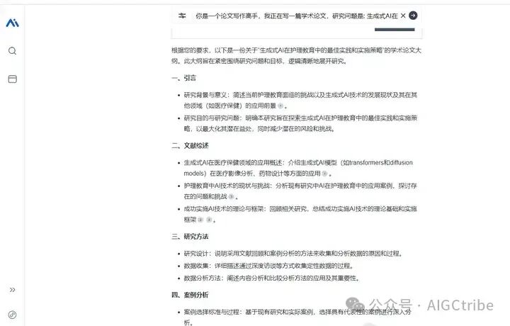
ingFang SC", "Microsoft YaHei", "Source Han Sans SC", "Noto Sans CJK SC", "WenQuanYi Micro Hei", sans-serif;font-size: medium;letter-spacing: normal;text-align: start;white-space: normal;background-color: rgb(255, 255, 255);">目前个人觉得国内AI比较好用的工具有两个:ingFang SC", "Microsoft YaHei", "Source Han Sans SC", "Noto Sans CJK SC", "WenQuanYi Micro Hei", sans-serif;font-size: medium;letter-spacing: normal;text-align: start;white-space: normal;background-color: rgb(255, 255, 255);">Kimi智能助手(kimichat):https://kimi.moonshot.cn/,擅长文献分析总结ingFang SC", "Microsoft YaHei", "Source Han Sans SC", "Noto Sans CJK SC", "WenQuanYi Micro Hei", sans-serif;font-size: medium;letter-spacing: normal;text-align: start;white-space: normal;background-color: rgb(255, 255, 255);">秘塔AI:https://metaso.cn/,擅长高效搜索网络信息ingFang SC", "Microsoft YaHei", "Source Han Sans SC", "Noto Sans CJK SC", "WenQuanYi Micro Hei", sans-serif;font-size: medium;letter-spacing: normal;text-align: start;white-space: normal;background-color: rgb(255, 255, 255);">将这两个工具结合使用,可以大大加快写作学术论文的进度。ingFang SC", "Microsoft YaHei", "Source Han Sans SC", "Noto Sans CJK SC", "WenQuanYi Micro Hei", sans-serif;font-size: medium;letter-spacing: normal;text-align: start;white-space: normal;background-color: rgb(255, 255, 255);">在写一篇学术论文时,通常会遵循以下几个步骤:确定研究目的、提出问题、收集和分析数据、得出结论、并给出建议。这个框架适用于大多数类型的学术论文,无论是在社会科学、自然科学还是工程技术等领域。下面我们将详细讨论每个部分如何使用Kimichat和秘塔AI来帮助完成一篇完整的学术论文:ingFang SC", "Microsoft YaHei", "Source Han Sans SC", "Noto Sans CJK SC", "WenQuanYi Micro Hei", sans-serif;font-size: medium;letter-spacing: normal;text-align: start;white-space: normal;background-color: rgb(255, 255, 255);">●选题:选择一个自己感兴趣且具有研究价值的主题,这是研究成功的前提。ingFang SC", "Microsoft YaHei", "Source Han Sans SC", "Noto Sans CJK SC", "WenQuanYi Micro Hei", sans-serif;font-size: medium;letter-spacing: normal;text-align: start;white-space: normal;background-color: rgb(255, 255, 255);">在秘塔AI中输入提示词:我正在写一篇关于生成式AI和护理主题的学术论文,请给出5个比较有创新有研究价值的选题ingFang SC", "Microsoft YaHei", "Source Han Sans SC", "Noto Sans CJK SC", "WenQuanYi Micro Hei", sans-serif;font-size: medium;letter-spacing: normal;text-align: start;white-space: normal;background-color: rgb(255, 255, 255);"> ingFang SC", "Microsoft YaHei", "Source Han Sans SC", "Noto Sans CJK SC", "WenQuanYi Micro Hei", sans-serif;font-size: medium;letter-spacing: normal;text-align: start;white-space: normal;background-color: rgb(255, 255, 255);">秘塔AI不仅有学术搜索,还生成了一个思维导图:ingFang SC", "Microsoft YaHei", "Source Han Sans SC", "Noto Sans CJK SC", "WenQuanYi Micro Hei", sans-serif;font-size: medium;letter-spacing: normal;text-align: start;white-space: normal;background-color: rgb(255, 255, 255);"> 下面是Kimichat的提示词和回答: 我正在写一篇关于生成式AI和护理主题的学术论文,请联网检索给出5个比较有创新有研究价值的选题  综合以上两个答案,最终决定选择“生成式AI在护理教育的应用”作为选题。 提示词:我正在写一篇关于“生成式AI在护理教育的应用”主题的学术论文,这些选题有哪些创新处?有哪些理论贡献?有哪些实际用处?  提示词之选题的评估: 我正在写一篇关于“生成式AI在护理教育的应用”主题的学术论文,请你对这个选题进行严格的评估,评估的角度包括这个选题是否重要?是否原创?是否具有迫切性?谁可以从研究问题的解决方案中受益以及如何受益?当前选题出现的背景是什么?  ●文献回顾(文献综述):广泛阅读相关领域的文献,了解该领域的研究现状和发展趋势,为自己的研究定位和深化提供依据。 提示词: 你是一个论文写作高手,我正在写一篇关于“生成式AI在护理教育的应用”主题的学术论文,希望你帮我完成文献回顾的任务。请列出该领域的相关文献,说明该领域的研究现状和发展趋势。   Kimi的回复:  ●明确研究问题和目标:在充分的文献回顾基础上,明确自己的研究问题和研究目标,这将指导后续的研究工作。 你是一个论文写作高手,我正在写一篇关于“生成式AI在护理教育的应用”主题的学术论文,你认为研究问题和研究目标该如何设定?给出5个建议   最终根据kimi的回复,选定研究目标和问题为: 研究问题: 生成式AI在护理教育中的最佳实践和实施策略是什么? 研究目标: 基于现有研究和案例分析,提出一系列实施生成式AI的策略和最佳实践,旨在最大化其在护理教育中的潜在益处,同时减少潜在的风险和挑战。 ●设计研究方案:根据研究问题和目标,设计合理的研究方案,包括研究方法、数据收集和分析方法等。 你是一个论文写作高手,我正在写一篇学术论文,研究问题是: 生成式AI在护理教育中的最佳实践和实施策略是什么?研究目标是: 基于现有研究和案例分析,提出一系列实施生成式AI的策略和最佳实践,旨在最大化其在护理教育中的潜在益处,同时减少潜在的风险和挑战。根据以上研究问题和目标,给我设计合理的研究方案,包括研究方法、数据收集和分析方法等。研究方法应该主要为文献研究、案例分析。  根据秘塔AI的回复,论文的研究方案为: 研究方法为文献回顾和案例分析; 数据收集主要通过深度访谈等方式收集定性数据; 数据分析采用内容分析和比较分析方法; ●撰写论文大纲:在明确了研究内容和结构后,撰写论文的大纲,这有助于组织材料和思路。 你是一个论文写作高手,我正在写一篇学术论文,研究问题是: 生成式AI在护理教育中的最佳实践和实施策略是什么?研究目标是: 基于现有研究和案例分析,提出一系列实施生成式AI的策略和最佳实践,旨在最大化其在护理教育中的潜在益处,同时减少潜在的风险和挑战。研究方案为:研究方法为文献回顾和案例分析;数据收集主要通过深度访谈等方式收集定性数据;数据分析采用内容分析和比较分析方法。根据以上要求,撰写出论文的大纲。大纲要逻辑清晰,紧密围绕研究问题和研究目标。  Kimi的回复:  ●正式写作:按照大纲进行正式写作,注意遵循学术论文的写作规范和格式要求。 大纲确定好后,可以一部分一部分的让AI给出写作草稿,然后进行选择。 提示词: 你是一个论文写作高手,我正在写一篇学术论文,研究问题是: 生成式AI在护理教育中的最佳实践和实施策略是什么?研究目标是: 基于现有研究和案例分析,提出一系列实施生成式AI的策略和最佳实践,旨在最大化其在护理教育中的潜在益处,同时减少潜在的风险和挑战。研究方案为:研究方法为文献回顾和案例分析;数据收集主要通过深度访谈等方式收集定性数据;数据分析采用内容分析和比较分析方法。 论文大纲的第一部分是引言,第一章是研究背景,内容包括:生成式AI的定义和重要性、 护理教育中技术应用的现状。 根据以上情况,撰写论文第一章研究背景的内容,要求字数在2000字左右,文笔简洁流畅。  ●修改和完善:初稿完成后,进行多轮修改和完善,可以让AI扮演导师或同行进行评审,以提高论文的质量。 Kimichat的提示词: 你现在是护理学院的高级教授、研究生导师。附件是论文的初稿,请给出详细而具体的修改建议。  ●提交和答辩:完成所有修改后,提交论文,并准备答辩材料,进行论文答辩。 Kimi的提示词: 附件是我的论文,我要进行进行论文答辩,请准备一份答辩材料  这个流程涵盖了从选题到最终提交的全过程,每一步都是基于前一步的基础上进行的,需要作者投入大量的时间和精力。借助Kimi智能助手和秘塔AI这些AI工具,则可以大大提高效率,减少不少重复性但耗时的简单工作,而把时间和精力聚焦在论文的核心。 |