返回顶部
热门问答 更多热门问答
技术文章 更多技术文章

AI在学习中的角色:如何用ChatGPT巩固新知

[复制链接]
链载Ai 显示全部楼层 发表于 2 小时前 |阅读模式 打印 上一主题 下一主题

AI在学习中的角色:如何用ChatGPT巩固新知

前言

当我们接触到新的知识、技能或者方法时,若能够有意识地进行记录,这本身就是学习闭环的一个重要环节。但问题随之而来,这些记录的内容很可能会遭遇以下困境:

  • 一周后,我们可能就将其遗忘。
  • 记录虽存,但却鲜少再次翻阅,甚至难以搜索到。
  • 面对相关场景,却无法将所学应用。
  • 缺乏对所学内容的深入辨析。

在另一方面,当我们碰到某些观点或思想,尤其是那些能刷新我们认知的,我们常常会感到兴奋,并可能将其记录下来,或分享至朋友圈。但我们完全可以更进一步:

  • 我们是否进一步探究过,为何特定的观点或思想能触动我们深处?这样的反思有助于我们挖掘自己真正关心和在意的领域及隐藏的问题。
  • 我们是否曾质疑过这些观点的普适性?它们是否总是适用,有没有不适用的情境?是否存在相反的观点?只有当我们能够理解某一观点及其对立面,我们才能算是真正掌握了它。然而,很少有人会有意识地进行这样的深入分析。

实践对于学习过程的重要性不容小觑,研究指出,通过动手实践,学习者能更深刻地理解和记忆新信息,如**埃德加·戴尔的“经验锥模型”所示,直接经验的记忆保留率可达90%**。

因此,我们面临一个普遍性的问题:在接触新知(包括知识、技能、观点、思想)时,并未采用有效的方法来巩固学习,从而真正让新知“扎根于脑海”

关键在于“实践”,不管是动手操作还是思考问题。挑战在于如何提醒自己去实践,如何设计实践内容,这些都是增加认知负担的门槛。在认知能力即将耗尽时,还要面对这些额外的困扰,许多人因此而望而却步。

那么,这个难题能否交给AI来解决呢?于是,我开始尝试使用ChatGPT来应对这一挑战。我的目标是创建一个能:

  • 对我提供的“新知”进行分类。
  • 针对每一类“新知”,提供具体的“实践策略”。
  • 对我的实践结果给予评价和指导。

简而言之,当我今天学到某个知识或观点时,我只需向这个系统提供信息,它便会指导我下一步如何行动,以在实践中巩固所学。

当然,这一切的前提是:所学的“新知”对你而言非常重要。否则,进行这一系列操作就显得没有必要,毕竟学习应始终围绕个人需求进行,别人推崇的内容未必适合自己。

设计GPTs

我们来看看具体要怎么做这个GPTs。

首先,我要对“新知”进行分类。

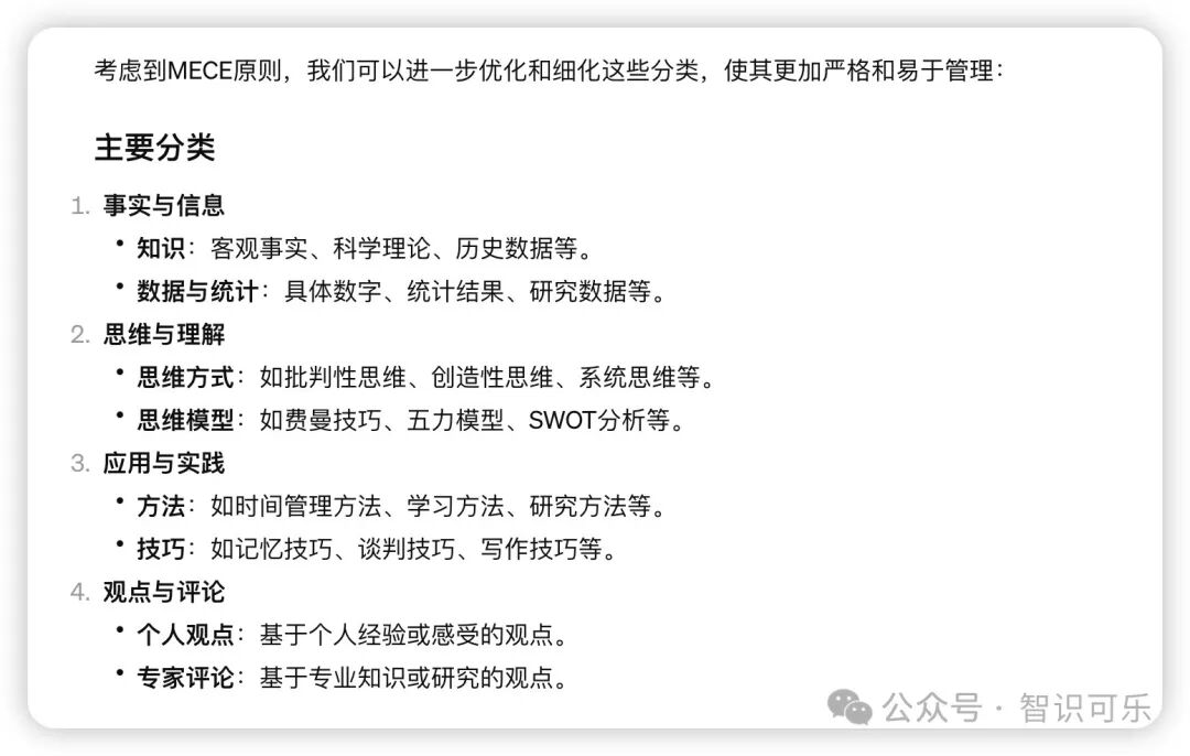
我前面提到的“知识,观点,技能”都比较笼统,我希望分类更全面而且符合mece法则。

可以看到ChatGPT帮我分成四类:

  • 事实与信息
  • 思维与理解
  • 应用与实践
  • 观点与评论

我认为已经划分的很全面了。

第二步,制定针对性的实践策略。

接着,我让ChatGPT设计了一套实践策略

ChatGPT对于每一种“新知”都提供了实践策略方案。我挑不出毛病,已经非常周全了。

第三步,设计实践框架。

内容略显复杂,我们可以自己选择。而且ChatGPT的老问题,它不能每次都严格执行,所以输出的格式会有偏差。


第四步,撰写提示词

  • 使用我制作的“最强任务分析师”GPTs分析任务,丰富提示词内容。

  • 使用LangGPT提示词模版构建。提示词太复杂我就不展示了,直接创建了GPTs,方便调用。有兴趣在后台私聊我领取。

执行效果展示

事实与信息

概念:““确认偏误”(Confirmation Bias)”

它提供的实践方案有三个选择:

  1. 案例研究,通过案例学习加深理解
  2. 角色扮演,通过小组辩论加强对概念的全面理解
  3. 思维实验,也叫思想实验,让自己处于一个假设的情景当中,通过角色扮演体验“确认偏误”这个概念。

接着我让它分别提供一个案例和思维实验方案。伊拉克战争情报分析,就是一个很好的案例,离我们也很近。思想实验延续了伊拉克战争的案例背景,我觉得设计的也很好。

我发现它提供的实践方案完全可以用在课堂或者工作坊


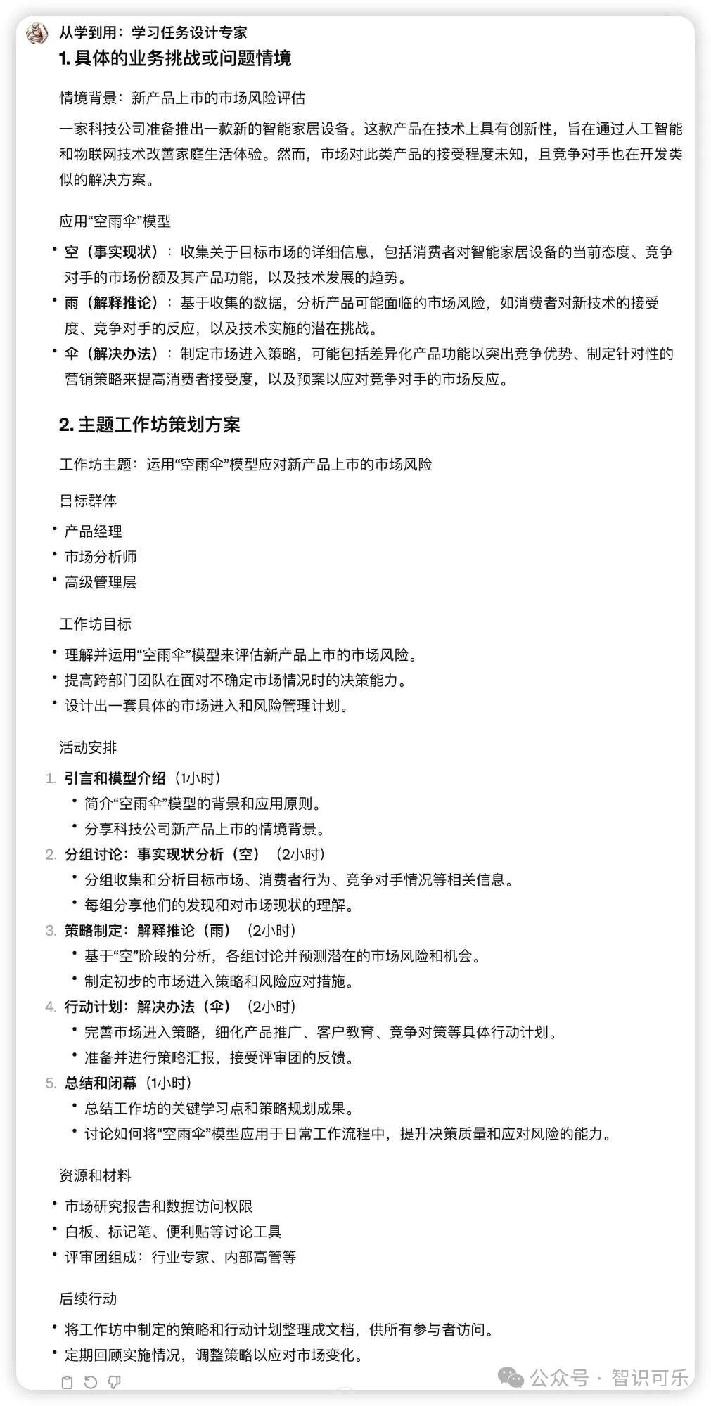
思维与理解

麦肯锡内部经典的思维模型,“空雨伞”。第一次回答,显然它对这个概念的理解有偏差,可见ChatGPT不一定总是对的。

于是我帮它纠正了对概念的理解,重新输出。

让它提供案例和工作坊的策划方案。

应用与实践

技巧:“10分钟规则”技巧。

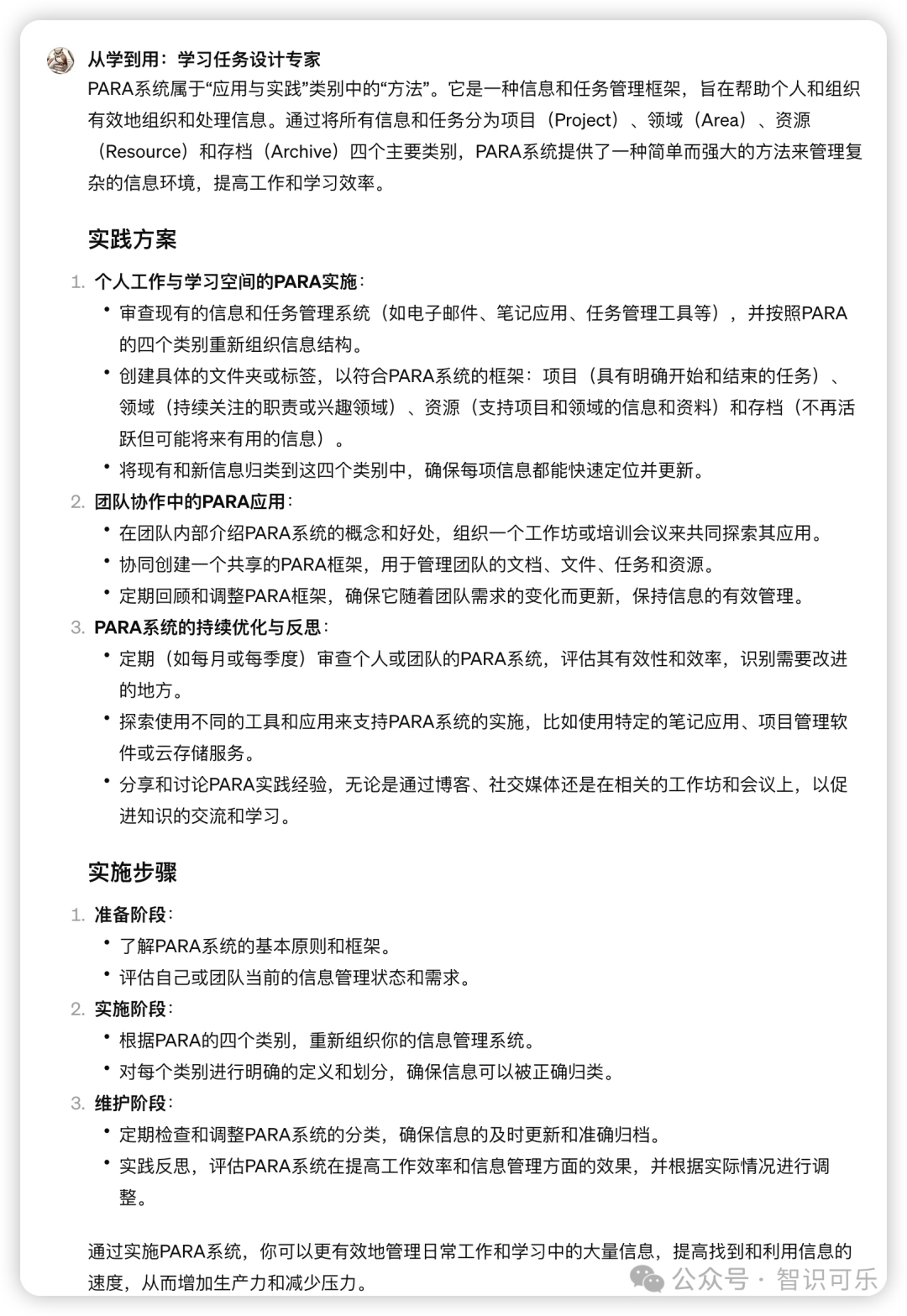
方法:PARA系统(PARA)信息管理系统 来自《第二大脑》这本书。


观点与评论

引用自《金钱心理学》的一条作者的观点:

我要再重复一下我在本书中多次提到的一个观点:随时可以做自己想做的事而且想做多久就做多久的能力,才是无限投资回报的源泉。

这只是一家之言,有没有其它关于这个主题的不同的观点呢

肯定是有的,我让它列举出来。我们发现关于这个主题,还有很多不同的观点,要么侧重点不同,要么就是根本对立的。

通过这种方式,可以加深我们对观点的理解:其实追求人生幸福有很多选择,并不是非黑即白

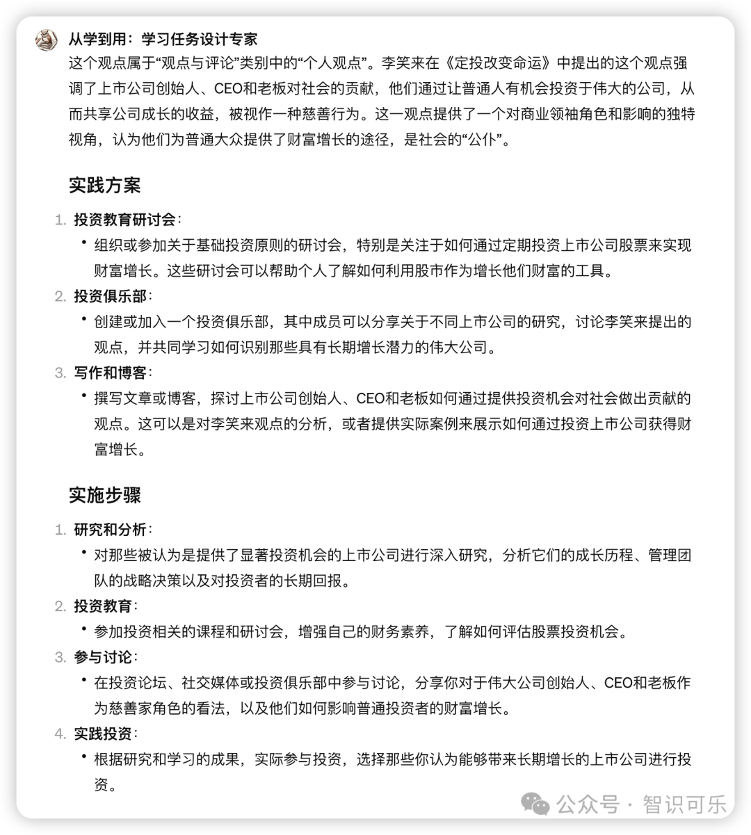
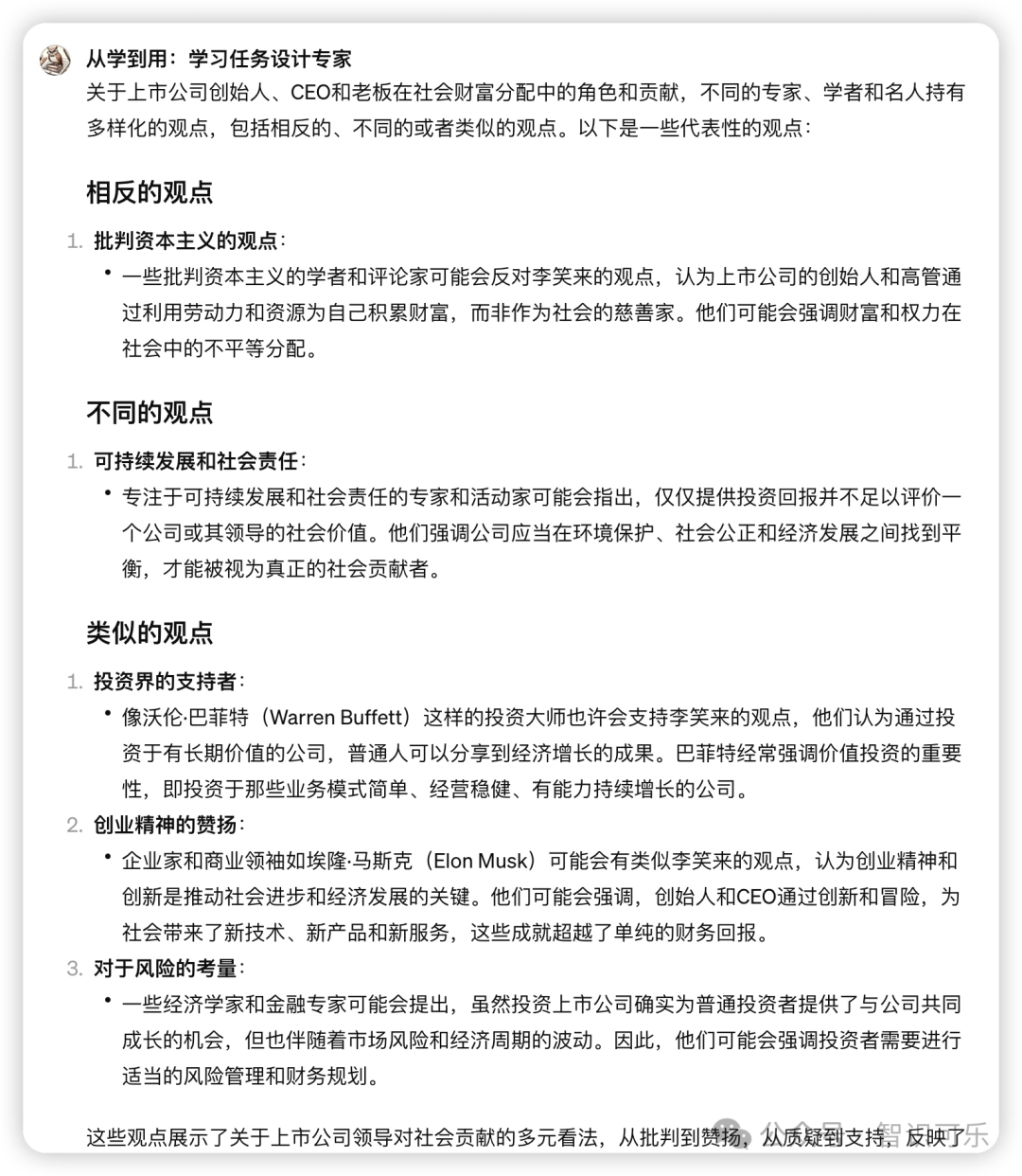
再来一个观点,引用自自李笑来《微信互联网平民创业》

在《定投改变命运》里,我还讲过另外一个观点:那些伟大的上市公司的创始人、CEO、老板们,本质上都是真正的慈善家——因为他们提供了一个可以让平民们手中的那一点点钱竟然也能跟着世界上最伟大的公司共同成长的机会。难道他们不是天下最好的公仆吗?!


但是我对这个观点抱着怀疑态度,然后它给出的实践方案其实是进一步去验证这个观点,并没有提供相反的观念,不是很符合我的想法。

同上,我让它列举其它观点。


兼听则明。

总结

通过以上案例,我展示了从问题到设计再到执行的整个流程。

是否使用这套策略,一切始于对“新知”的重视程度。若该“新知”与你无关,进一步探索便显得多余。鉴于我们的时间和精力均有限,我最近开始利用Notion模板来构建自己的“第二大脑”,旨在更有效地整理信息和规划任务。其间,最为棘手的问题便是如何高效处理所接收到的信息。解决之道,在于评估该信息是否与自己的中长期目标紧密相连。

以上,提示词方案,初步实践下来,已显现出其助我对信息进行分类并制定针对性实践策略的潜力。当然,实践方案略显复杂,可以结合个人情况选择或者进一步发起要求。

遵循其提供的方案,我们不妨进行思维实验和实际操作,进而将结果反馈,以便获取评估与指导。

此外,通过组织小组讨论,例如读书会,不仅可以深入探讨书中观点,还能借助该系统为概念制定实践方案,从而促进集体讨论和学习。

毕竟,理论知识的真正吸收与应用,需通过亲身体验才能深刻领悟。

纸上得来终觉浅,绝知此事要躬行。


回复

使用道具 举报

您需要登录后才可以回帖 登录 | 立即注册

本版积分规则

链载AI是专业的生成式人工智能教程平台。提供Stable Diffusion、Midjourney AI绘画教程,Suno AI音乐生成指南,以及Runway、Pika等AI视频制作与动画生成实战案例。从提示词编写到参数调整,手把手助您从入门到精通。
  • 官方手机版

  • 微信公众号

  • 商务合作

  • Powered by Discuz! X3.5 | Copyright © 2025-2025. | 链载Ai
  • 桂ICP备2024021734号 | 营业执照 | |广西笔趣文化传媒有限公司|| QQ