|
ingFang SC", Cambria, Cochin, Georgia, Times, "Times New Roman", serif;letter-spacing: normal;text-align: left;visibility: visible;">前言 在信息爆炸的时代,我们每天都在海量的数据中寻找着答案。你是否曾感到困惑,当面对搜索引擎返回的成千上万条结果时,如何避开广告快速找到最准确、最有价值的信息?从人找信息,到信息找人 ... ... 今天,让我们一起探索智能搜索引擎——秘塔AI搜索,看看它是如何让搜索变得更加智能化,从而提升我们的搜索效率和体验。 网页端:https://metaso.cn/?s=xzs移动端:应用商店搜索【秘塔AI搜索】 与市场上的其他 AI 产品相比,秘塔AI搜索的独特优势在于其对信息处理能力的深度优化和创新,尤其是在以下几个方面:实时性、全面性、精确性、个性化、智能问答等。 

ingFang SC', Cambria, Cochin, Georgia, Times, 'Times New Roman', serif;letter-spacing: normal;text-align: left;visibility: visible;">秘塔 AI 搜索秘塔AI搜索是今年推出的一款AI搜索产品,它不仅能够提升搜索效率,还能够解决在日常生活、工作学习等方面遇到的各类搜索需求,还在内容整理、知识总结、归纳概括等方面体现得尤为突出。它的搜索范围涵盖:[全网搜索]、[学术搜索](期刊或论文)、[播客搜索],整个搜索过程没有任何广告,直接就可以找到你需要的关键信息。
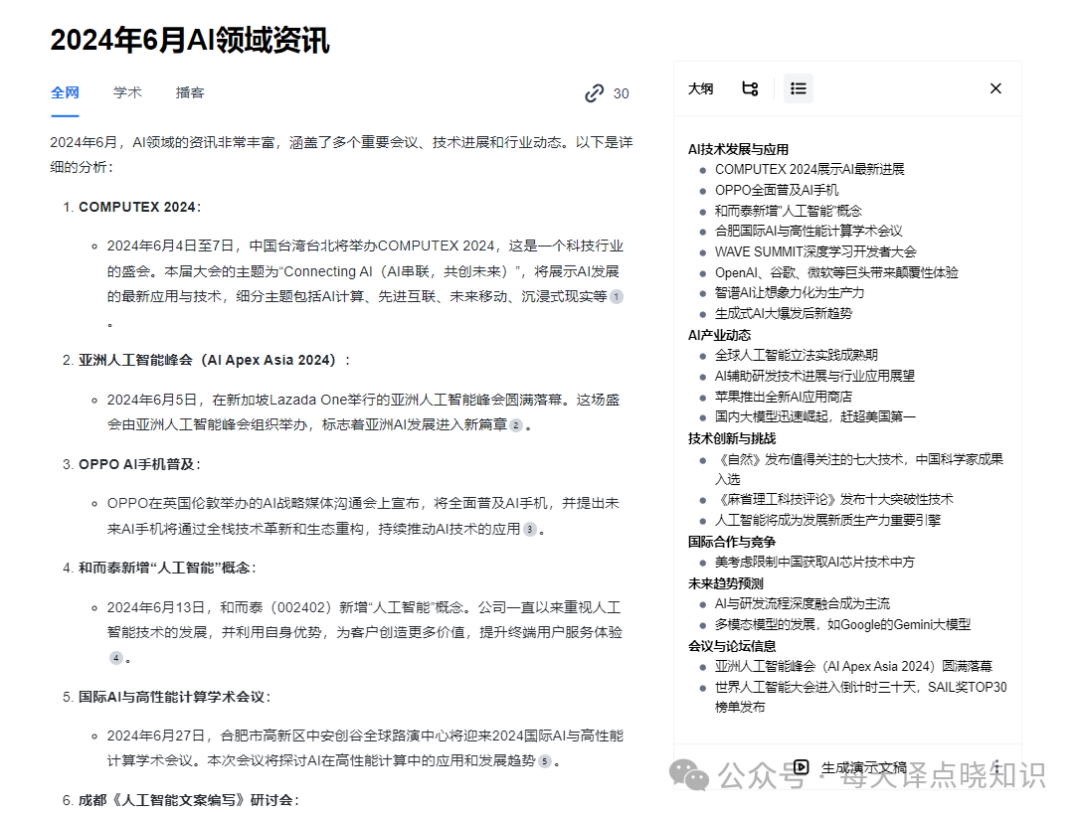
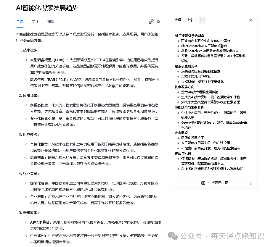
接下来,我们以搜索 AI 文生图、文生视频背后蕴藏的原理知识进行展开,详解其具备的各项重磅能力。 输入问题点击搜索之后,清晰的搜索结果立马呈现在眼前,右侧-梳理了思维导图/大纲,层次条理分明。  我们看到它对搜索到的信息来源,不仅进行了标注和整理,点击跳转还可以直接查看具体详情。
并且,它还将相关联的事件、组织都直接整理成了表格形式。 
其中,关联事件的时间以及概述内容较为细致,提供了更为丰富的搜索结果! 不仅如此,还有思维导图和大纲,层次罗列分明,只能说概括得非常详细,到位! 

除了上述描述的那些“斗技”之外,它还支持 Word、PDF 等格式文件内容一键导出,这对于需要做【内容编辑】的朋友,可谓是一大提效神器! 
这里,选择导出 PDF 功能,在线预览:

并且,我们还可以生成演示文稿,提供对应的风格选择,一键即可速成!  可以看到,平时可能需要花费我们大量时间去制作PPT,进行排版调整,内容构思,现在直接通过秘塔AI搜索在短时间内就能生成一份精美演示文稿!
ingFang SC', Cambria, Cochin, Georgia, Times, 'Times New Roman', serif;letter-spacing: normal;text-align: left;visibility: visible;margin-bottom: 24px;">探索与思考ingFang SC", "Hiragino Sans GB", "Microsoft YaHei UI", "Microsoft YaHei", Arial, sans-serif;letter-spacing: 0.544px;background-color: rgb(255, 255, 255);margin-bottom: 24px;">相比传统的搜索引擎,在海量信息里大海捞针般检索想要的信息,那么我们如何告别海底捞针,让信息触手可及?我们是否可以将AI与搜索引擎结合,让搜索回归本质,给用户更好的搜索体验?的确,想要能够达到智能化搜索,这不仅需要在搜索交互体验上加以改良,还需要搜索引擎以其强大的智能化处理能力、信息筛选整合能力以及个性化推荐功能作为支撑,搜索增强支持复杂问题深度拆解,将不同来源、不同形式的信息进行整合,为用户提供更为全面、丰富的信息视角!当然,AI 容易出现一些错误信息,但是 AI 搜索是根据搜索到的内容整合且有信息来源,则其实用性和可靠性更强,【秘塔AI搜索】在这些方面表现得尤为出色!加上5G、物联网和边缘计算等技术的普及,利用低延迟和高带宽的优势,可以实现更加快速和准确的实时搜索服务。 
未来,在日常生活、医疗、金融、教育等垂直领域,能否无广告提供更加专业和定制化的搜索解决方案,满足特定行业的需求?智能搜索将进一步向高智能化和高个性化发展,技术也在不断进步。例如: 通过先进NLP技术,理解复杂的查询和语义,提高搜索精度。基于用户行为和偏好,提供个性化的搜索结果和推荐内容。
通过自然语言处理和生成技术,提升人机交互的自然性和智能化水平,更加深入地理解用户需求,提供更贴近用户需求的搜索体验,以及更加精准和全面的搜索结果。 同时,随着数据量的不断增加和算法的不断优化,尤其是随着语料的持续补充,搜索引擎的智能化水平也将不断提高! |