在AI热出现后,语音合成类型的软件也变得多了起来,用来实时变声的,进行声音克隆的等等,用来做视频和网络内容时能轻松很多。
网络也出现了很多免费开源的项目,有人又在开源的基础上制作出“一键整合包”,现在想要使用一些AI相关的功能,下载解压节能用,在安装阶段能节省不少时间。

今天体验的这款“EmotiVoice 易魔声 文本生成语音”就是一款开箱即用,可以进行多角色文本配音的工具,音色也非常多(有几千个)。
那么代价是什么呢?代价就是它的体积很大,把近6个G的文件下载解压后,就能看到它包含一个“一键启动.bat”的脚本,直接点开。

会弹出一个命令框,不用理会内容直接回车,它会自己打开一个本地使用界面。

简单说一下使用方法,单句合成就是平常使用的普通音频合成,把需要合成的内容放进文本框,选择说话的AI就行,里面每个角色都标注了性别(有的可能是错的,需要自己听一下),光是筛选出自己喜欢的声音,都需要花上一点时间。

因为它的角色很多,来看看这望不到头的滚动列表。

除了声音种类多,它还可以进行7种情绪变化,弄出的来效果会更丰富。

生成一段音频后,可以直接在页面上试听和下载,由于速度还挺快,觉得效果不好反复尝试也不会太麻烦。

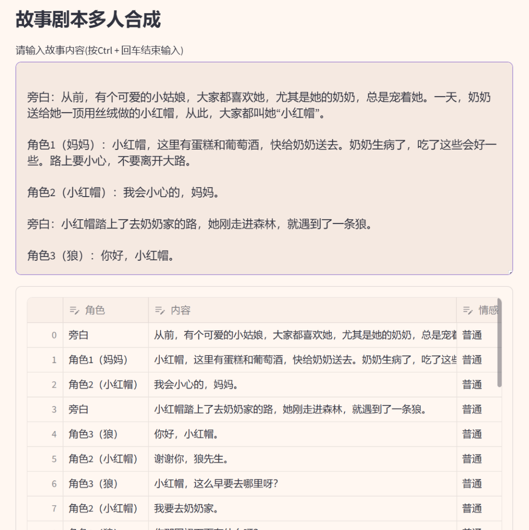
有了情绪变化和多发音人,就可以进行故事剧本的配音了。下面还有一个不同的文本内容输入框,在上方按照格式「角色:内容」编辑好之后,会自动分解角色和台词列表。

下方的分解列表是自动生成的,不需要自己手动填写,在上方内容修改之后,按下“Ctrl + 回车”就会同步内容,你需要做的是手动更改每句话的情绪。

在编辑好之后,可以给角色分配一个发言的音色,点击合成就能输出指定的音频了。

使用起来很简单,这个工具完全免费,它本身是基于网易的开源TTS引擎项目EmotiVoice易魔声,项目介绍里说的是:支持中英文双语,包含2000多种不同的音色,以及特色的情感合成功能,支持合成包含快乐、兴奋、悲伤、愤怒等广泛情感的语音。

感觉还不错,比网页工具的适用面更广一些,没有网也能用,算是为开源工具增添了一些功能,有需要的小伙伴,又可以喜提一份“大粽子”了。