摘要:随着人工智能技术的飞速发展,大模型已成为新一轮科技革命和产业变革的核心引擎。在这一浪潮中,政务大模型以其强大的语义分析能力和深层次的理解能力,正在成为推动数字政府建设的重要力量。政务大模型不仅能够提升政府机构的信息服务效率和服务质量,还能够缩短政策落地时间和决策周期,让业务办理更加智能化。
政务大模型的概念 政务大模型的应用场景 国内大模型的情况和训练预料情况

政务大模型的概念
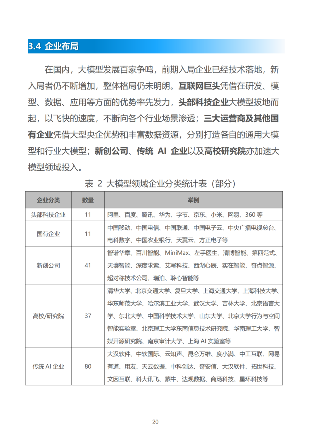
政务大模型是指应用于政务领域的大型语言模型,它通过海量数据训练,具备了类似人类的归纳和思考能力。这些模型在计算机视觉、自然语言处理等复杂任务中展现出色的性能,为政府管理、社会治理、公共服务等多个领域带来了革命性的变革。政务大模型的产业图谱涵盖了从底层算力服务商、大模型建设商到行业解决方案提供商的全产业链。这一产业链的构建,不仅需要强大的技术支撑,还需要政策的支持和市场的推动。目前,国内外众多科技企业正围绕大模型扩展商业版图,推动政务大模型的创新发展。

政务大模型的应用场景
政务大模型在提升政府服务效率方面的应用案例涵盖了多个领域,包括但不限于以下几个具体实例: 1. 智能客服与咨询:利用大模型的自然语言处理能力,政府可以提供24小时的智能客服服务,快速响应公民咨询,解答政策疑问,提供办事指南。2. 自动化审批流程:通过大模型分析和理解大量的申请材料,自动化审批流程可以减少人工审核的时间,提高审批效率和准确性。3. 政策分析与建议:政务大模型能够分析历史数据和当前趋势,为政策制定者提供数据支持,帮助他们更好地理解政策影响,制定更有效的政策。4. 公共安全监控:在公共安全领域,大模型可以分析监控数据,识别异常行为,预测和防范潜在的安全风险。5. 城市治理优化:通过分析城市运营数据,大模型可以帮助政府优化交通管理、环境监测、公共设施维护等服务,提升城市管理效率。6. 灾害预警与应急管理:政务大模型可以分析气象、地质等数据,提供灾害预警服务,并在紧急情况下协助制定应急响应计划。7. 个性化公共服务:利用大模型对公民行为和需求的深入理解,政府可以提供更加个性化的公共服务,如定制化的教育、医疗和社区服务。8. 数据驱动的决策支持:政府可以利用大模型分析经济、社会、环境等多方面的数据,为决策提供全面的数据支持,提高决策的科学性和有效性。
9. 跨部门信息共享与协同:政务大模型可以促进不同政府部门之间的信息共享,打破信息孤岛,提高跨部门协同工作的效率。10. 智能公文写作与处理:政府工作人员可以利用大模型辅助撰写公文、报告和其他官方文件,提高写作效率和文件质量。这些应用案例展示了政务大模型在提升政府服务效率方面的潜力,通过智能化手段,政府能够更好地服务公民,提高工作效率,优化决策过程。随着技术的不断进步,未来政务大模型将在更多领域发挥重要作用。






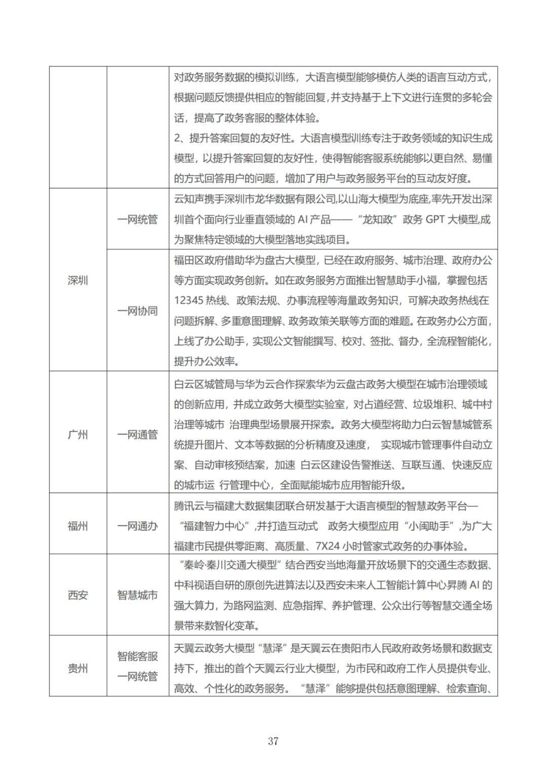
 总结一下,目前大模型主要的应用场景是作为专业的助手辅助政务办理事项、指导政务办理、推荐流程、回答问题等客服应用场景。

国内大模型的情况
国内大模型有通用模型和垂直应用领域的大模型,以下是附录的所有184个大模型的情况,大家可以根据自己实际情况选用。














在选择政务大模型时,应考虑多个因素以确保选取的模型能够满足特定需求并发挥最大效用。以下是一些建议和考虑因素:1、业务需求匹配:确定大模型需要支持的具体业务场景和功能,选择与这些需求最匹配的模型。2、性能和准确性:评估模型的性能指标,如准确性、响应时间、处理能力等,确保模型能够提供高质量的服务。3、数据兼容性:考虑模型是否能够处理和兼容现有的数据格式和数据源。4、成本效益分析:评估模型的总体拥有成本(包括采购、部署、维护和运营成本),并与预期效益进行比较。5、技术支持和服务质量:考虑提供商的技术支持能力、服务质量和客户服务记录。6、合规性和标准遵循:确保模型符合相关行业标准和法规要求。7、用户体验:选择易于使用、能够提供良好用户体验的模型,特别是对于非技术用户。8、技术成熟度:考虑模型的技术成熟度,避免采用尚未经过验证的新兴技术。9、定制化和本地化能力:考虑模型是否支持定制化和本地化,以满足特定地区的文化和语言需求。 通过综合考虑这些因素,可以更有效地选择适合的政务大模型,从而提高政府服务的效率和质量,同时确保数据安全和合规性。













































|