返回顶部
热门问答 更多热门问答
技术文章 更多技术文章

5分钟看完这篇文章,你就知道应该如何利用Cot发挥大语言模型的威力了!

[复制链接]
链载Ai 显示全部楼层 发表于 昨天 09:32 |阅读模式 打印 上一主题 下一主题

ingFang SC", "Microsoft YaHei", "Source Han Sans SC", "Noto Sans CJK SC", "WenQuanYi Micro Hei", sans-serif;font-size: medium;letter-spacing: normal;text-align: start;background-color: rgb(255, 255, 255);visibility: visible;margin-bottom: 16px;">Chain of Thought (CoT) 是一种解决复杂问题的方法,特别是在人工智能和机器学习领域。它涉及到在解决问题时明确表达解决步骤或推理过程,这有助于提高问题解决的透明度和可理解性。在人工智能模型(如GPT系列)中,Chain of Thought 被用来生成更加连贯和逻辑性强的回答。

ingFang SC", "Hiragino Sans GB", "Microsoft YaHei UI", "Microsoft YaHei", Arial, sans-serif;letter-spacing: 0.544px;text-wrap: wrap;background-color: rgb(255, 255, 255);margin-bottom: 16px;">

01

什么是Cot

Chian Of Thought


Chain of Thought 方法的关键,在于将一个复杂的问题,分解成一系列更小、更易于管理的步骤或子问题。这样做可以帮助模型更好地理解问题,并提供结构化和逻辑性更强的解决方案。
此外,通过明确表达思考过程,Chain of Thought 还可以帮助人类用户更好地理解模型是如何得出其答案的,从而提高人工智能系统的可信度和可解释性。
例如,在数学问题解筑中,一个模型可能首先识别问题的关键信息和所需的解决方案类型,然后分步骤解决问题,每一步都明确说明其逻辑和计算过程。
这种方式不仅帮助模型找到正确的答案,而且还让人类用户能够跟踪和理解解决问题的思路。

02

如何利用CoT

更好地挖掘大语言模型的能力


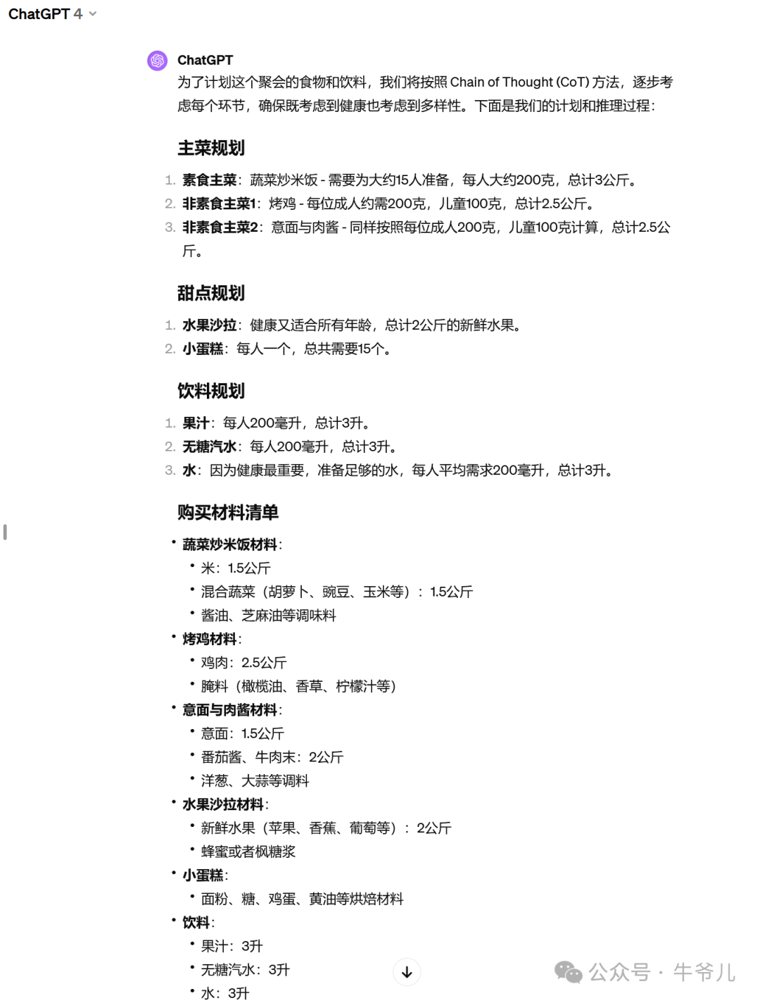
我们以一个具体的例子来说明如何使用 Chain of Thought (CoT) 方法,以及如何结合 prompt 来解决问题。
假设任务是准备周末聚会的食物和饮料,要求满足10位成人和5位儿童的需要,同时考虑到健康和多样性。
我们将逐步展示如何通过分解任务、推理和计算来解决这个问题。

任务描述

目标:为10位成人和5位儿童准备足够的食物和饮料,确保健康和多样性。

Chain of Thought 过程(结构人类思考的过程)

  1. 分析需求:
  • 确定成人和儿童对食物和饮料的大致需求量。
  • 规划食物:
    • 成人可能更喜欢多样化的食物,包括素食和非素食选项。
    • 儿童可能偏好简单、少糖的食物。
    • 考虑准备三种主菜、两种甜点和三种饮料。
  • 规划饮料:
    • 包括无糖饮料和果汁,满足健康要求。
  • 计算数量:
    • 根据人数估算总的食物和饮料量。
  • 购买材料:
    • 列出购买清单,包括所有食物和饮料的材料。
    现在,我们将上述 Chain of Thought 过程转化为具体的 AI 任务指令(prompt):"请为一个包含10位成人和5位儿童的周末聚会规划食物和饮料。需要三种主菜,确保既有素食也有非素食选择,两种适合所有年龄的甜点,以及三种健康饮料选项。考虑到成人和儿童的偏好,以及确保健康和多样性。估算所需的总量,并准备一个购买材料的清单。"


回复

使用道具 举报

您需要登录后才可以回帖 登录 | 立即注册

本版积分规则

链载AI是专业的生成式人工智能教程平台。提供Stable Diffusion、Midjourney AI绘画教程,Suno AI音乐生成指南,以及Runway、Pika等AI视频制作与动画生成实战案例。从提示词编写到参数调整,手把手助您从入门到精通。
  • 官方手机版

  • 微信公众号

  • 商务合作

  • Powered by Discuz! X3.5 | Copyright © 2025-2025. | 链载Ai
  • 桂ICP备2024021734号 | 营业执照 | |广西笔趣文化传媒有限公司|| QQ