返回顶部
热门问答 更多热门问答
技术文章 更多技术文章

DB-GPT:这一年,大模型与我们

[复制链接]
链载Ai 显示全部楼层 发表于 半小时前 |阅读模式 打印 上一主题 下一主题

“凛冽寒冬, 片片飞雪”,刚刚参加完无锡开放原子大会,从酒店出来。我伸出双手紧了紧厚厚的棉衣,一只手赶紧抱在胸前蜷缩起来,另一边顺手推开了酒店的门。刺骨的寒风一窝蜂吹来,像夹杂着刺一样,扎在了我的脸上 —— 真疼”
刚刚经历室内火热的会议氛围,突然遇到寒冷的空气,脸都有点发青。此刻的感受无法用言语描述,但好像恰如其分地映射了我们对大型语言模型技术目前过度热情的态势。我对由大模型引发的技术变革深信不疑,它们注定会重塑我们未来生产与生活,但确实也担忧,当下某些大跃进式的盲目。
趁着年关将近,现在正是时候回顾这一年在大模型领域的思考与探索,并展望一下未来我们的工作方向。聊一聊我们对当下技术的判断,也定一定新的一年我们要走的路。
DB-GPT 框架:
https://github.com/eosphoros-ai/DB-GPT

DB-GPT

这一年


自去年 12 月 OpenAI 打开大模型的潘多拉魔盒,对技术人来讲,这一年都是高光时刻。我们目睹了无数的惊喜,洞察了广阔的可能性,体会了丰富的多样性,并从中获得了极大的愉悦。
于我们而言,也看到了新的方向 —— "Next Generation Data Interaction Solution with LLMs"。
是的,它就像一缕朝阳,撕开了我们对未来的想象。相信等太阳升起,必然会映出碧海蓝天。一切的美好,你我皆可看见。

对于技术人来讲,这无疑是让我们激动的,热血沸腾、心潮澎湃的。像漆黑的夜里发现了光,像无垠的荒漠看见了水,像迷路的马儿找到了路。

看见了,相信了,往前走就对了!是的,这一年我们一直在赶路,一直在不断交流想法、编写代码、测试可行性以及与众多志同道合的伙伴携手协作。

当然,在旅途中也绽放了一系列令人鼓舞的成就。我们汇聚了一批心怀共鸣的同行者,共同打造了一个近 10k+ Star 的开源社区,我们的研究成果以 Paper 的方式与世界共享,社区获得了一些奖项,同时也获得了业界和你们的认可与肯定。


嘿,嘿嘿,嘿嘿嘿, 这一年~

DB-GPT

垂域落地的痛点


眼里有光,心中有梦固然好,但也要脚下有路。谈到大模型的落地,尤其是在垂直领域落地的时候,我相信大家都是一坛苦水,一汪眼泪。都是咬着牙齿坚持上,扛着麻袋堵窟窿。这模型与模型之间的差距咋就这么大。?当客户拿着 GPT-4 跑出来的效果,跟你要求对等效果的开源模型私有部署落地时,“心中是刀,眼里是泪”。
01
预期之痛

回过头来看,对于技术落地来讲,第一个痛点,是预期之痛。ChatGPT 与 GPT-4 过度拉高了用户的预期,然而当前的开源模型、国产模型抑或是个人训练的模型,与 GPT-4 之间有非常明显的差距。当尝试在这些模型的基础上开发类似长在 ChatGPT 或者 GPT-4 上的应用时,在技术底座上本身就存在天然的差距。若我们一定要追求与之等效或者超出的性能表现,那么势必需要针对特定场景做深度效果优化,而当前这些优化大多缺乏通用的解决方案,需要针对性的进行 Trick 与优化工作。这一过程中的人力资源投入,往往远超我们预期。
02
技术断层

在当前的大模型时代下,普遍的观点认为开发一个基于大模型的应用只需要几句简单的 Prompt,甚至也都在炒作“ Prompt 工程师”的概念。然而,对于专注于具体垂域领域应用落地的同学们,情况并非这么简单。超越基础的角色扮演游戏,搞点没多大用处的创作之外,我们不禁要问:仅凭几句提示语(Prompt)真的足够吗?在通用大模型与垂域场景之间的天然的信息鸿沟,真的能视而不见吗?简单的微调与加训真的就能解决所有的问题吗?RAG 能搞定一切吗?我想答案是不能,至少对目前的大模型底座来讲,是不能的。

这也解释了为何在开发针对垂直领域的应用时,我们会感到困难重重。经过长达半年的不懈努力,仍然看不到多少实用性强的应用实际落地。除了各个平台上看到像 Copilot 这样的辅助工具外,其他切实可行的落地场景屈指可数。为什么会这样呢?原因可能是技术上的断层。新一代以大模型为大脑的应用开发模式已逐渐成为必然,但只有“大脑”还不够,我们还需要“四肢”,即能够支撑大脑的实际操作能力。大脑与四肢之间如何联动,包括大脑如何不断掌握新的知识,这些都是亟待解决的问题。

03
数据集缺失

在大模型领域,数据集的问题想必已经成为一个普遍和棘手的挑战,而且预计这个挑战在未来只会越来越头疼,尤其是那些数据集资源更加匮乏的垂域。数据集的构建应该被视为一项长远和前瞻性任务,而作为三年、五年计划一点都不为过。

正如没有高质量的教程和知识,就无法培养出优秀的博士生一样。如果仅仅依靠从网络上爬来的数据,那么培养出来的模型充其量也就只能到达本科生的水平。我们必须问自己,仅仅掌握本科的水平的知识,就能指望模型展现出博士级别的能力吗?或许吧,但我祝你们好运?。
04
时间

俗话说,十年树木,百年树人。如果大模型带来的智能真的代表了类人的智能发展过程,那一定是需要时间慢慢培养的。这一过程不仅仅是关于量的积累,更关键的是要有完整的知识体系、教材资源和方法论作为支撑。当前,很多团队在见识到 ChatGPT、LLaMA 等模型后,仿佛发现了打开智能的钥匙,一股脑地涌上去搞训练。然而,模型越拉越大,智能越来越差。真的大代表一切吗?大或许是一个必要条件,但绝对不是充分条件。在掌握如何通过系统化的方法,让模型效果有相对确定的预期行为之前,所有的一味求大,可能都是在作死。
回到垂域也是一样,不同于通用 Base 底座模型。垂域模型一定是基于一个相对 OK 的底座进行加训练或者微调的。其实这里有非常多的问题,比如:模型底座怎么选择?微调数据集怎么准备?该用什么样的方法进行训练?如今微调方面的理论体系与工具体系都还非常初级,我们都在讲微调需要高质量的数据集,那回到垂域,如何定义高质量?我们都知道 Text2SQL 需要做大量的从自然语言到 SQL 语句的标注。但如何标注?怎样标注的数据集是在某些模型底座与方法下确定性会变好的?
而这些都需要时间。当前,大模型的训练与微调主要是以实验为导向,即需要在大量的实验基础上来抽象背后的理论体系,这其实跟我们传统编程的理念有巨大的不同。无论是从确定性编程向带有一点不确定性的智能化编程过渡,还是经过大量实验来验证背后的理论思考,这都需要时间。所以我们应该有长远的计划,尤其对于起步较晚的情况,大模型这场仗至少要以3~5年为计划来打。

DB-GPT

认识一下


DB-GPT 项目一直都走得比较坚定。在今年4月初我们定下来整个技术架构到现在,都没有多大的变化。我们一直坚持想做一件事就是: "Revolutionizing Database Interactions with Private LLM Technology",即"用大模型技术定义数据库下一代交互方式"。

01
大模型交互三层架构

通用模型能解决所有问题吗?需不需要领域模型?面向未来,多模型之间是怎么协作交互的?这几个问题我们一直都在思考。但截至目前,跟我们5个月之前的认知也没太大的变化,那就是以后ingFang SC", "Hiragino Sans GB", "Microsoft YaHei UI", "Microsoft YaHei", Arial, sans-serif;font-size: var(--articleFontsize);letter-spacing: 0.034em;">应用落地需要三层的大模型交互架构。如下图所示,从上往下依次是:

  • 通用大语言模型(> 100B)

  • 领域大语言模型(10~70B)

  • 工具类模型(<10B)

为什么要有这样的思考?因为我们发现,自然语言的理解、语义分析等远比我们想象的复杂,即使今天有非常多的开源模型都可以进行自然语言对话。但是能够通过确定的 Prompt 拿到确定结果的模型,少之又少。只有ChatGPT、GPT-4 这样的模型有较好的表现,通用大语言模型无论是体量还是入门门槛都非常高,所以天然决定了这一层的生意会变成寡头,最后只能活下来效果最好的极少数几家。而这一层的迭代是符合数据飞轮理论,即谁的效果越好,先发优势越大,谁的模型就能得到更好的训练,形成增长飞轮。

再说为什么要有领域模型层?领域模型也可以理解为垂域模型。通用大模型真的无法学会所有的领域知识吗?随着技术的发展可能可以,但社会的运转不全是"效果"的好坏,还有边界与合理性。我们看到今天无论哪一家企业都不会把自己的核心数据资产交给通用大语言模型,在模型层内做数据加密与隐私保护又基本已经宣告是伪命题。那我们怎么保护自己数据的同时又兼顾效果呢?我的答案是引入领域模型层,将领域模型与通用模型在私有数据资产上做解耦。对内核心业务的交互全部放在领域模型层做处理,交互层还是通过通用模型去下发,在通用模型层与领域模型之间做安全与隐私防护。

引入领域层模型之后,为何还需要第三层工具模型?这主要是出于对高精度与成本的需求。针对非常细分的场景去做任务的时候,通常不太需要模型掌握太多的泛化或者推理的能力。相反,我们需要的是模型能以最低成本可靠地完成某一任务的能力。以生产线上的工人为例,我们不期望工人去理解或深入推敲公司的战略方向,而是希望他们能高效率、高质量地执行当前的任务。同样地,工具模型的职能是专注于某一特定操作或功能,执行预定的任务,而无需处理与任务无关的复杂推理过程。这种模型专注于特定的工艺,减少了不必要的复杂性,提升了执行的精确性,并且从成本的角度看,更加经济实惠。

02
DB-GPT的架构与特点

下图是 DB-GPT 的架构图,整体结构比较简单。左侧是知识(RAG),右侧是工具(Agents),中间是多模型管理(SMMF),同时增加了向量存储这样的大模型记忆体,以及各类数据源,往上是一层通用的交互层面。


03
关键特性

  • 私域问答&数据处理&RAG:支持内置、多文件格式上传、插件自抓取等方式自定义构建知识库,对海量结构化,非结构化数据做统一向量存储与检索
  • 多数据源&GBI:支持自然语言与 Excel、数据库、数仓等多种数据源交互,并支持分析报告。
  • 多模型管理:海量模型支持,包括开源、API 代理等几十种大语言模型。如 LLaMA/LLaMA2、Baichuan、ChatGLM、文心、通义、智谱、星火等。
  • 自动化微调:围绕大语言模型、Text2SQL 数据集、LoRA/QLoRA/Pturning 等微调方法构建的自动化微调轻量框架, 让TextSQL 微调像流水线一样方便。
  • Data-Driven Multi-Agents&lugins:支持自定义插件执行任务,原生支持 Auto-GPT 插件模型,Agents 协议采用 Agent Protocol标准
  • 隐私安全:通过私有化大模型、代理脱敏等多种技术保障数据的隐私安全


DB-GPT

面向未来


经过这一年的折腾与抽象,我们将 DB-GPT 未来的架构进行了分层。如下图所示,主要分为以下 7 层,自上而下分别为:

  • 可视化层: 可视化层主要的工作是对话、交互、图表显示、可视化编排等能力。

  • 应用层: 基于底层能力的应用构建,如 GBI 应用、ChatDB 类应用、ChatData 类应用、ChatExcel 类应用等

  • 服务层:服务层主要是对外暴露的服务,比如 LLMServer、APIServer、RAGServer、dbgptserver 等

  • 核心模块层: 核心模块主要有三个分别是,SMMF、RAGs、Agents

  • 协议层:协议层主要是指 AWEL (Agentic Workflow Expression Language), 即智能体编排语言,是专门为大模型应用开发设计的智能体工作流表达式语言。

  • 训练层: 训练层会主要关注 Text2SQL、Text2DSL、Text2API 方向的微调,提供标准的微调脚手架。

  • 运行环境: 运行环境是指整个框架的运行在什么环境当中,我们后期会优先支持基于 Ray 与 Kubernetes 的环境。

接下来对其中一些关键模块做一些较为详细的介绍。

01
多模型管理(SMMF)

前面我们有提到说面向未来是通用大模型、领域模型、小模型一起交互协作的。 那就特别需要对模型进行管理,而且模型需要是一个个随时可调用的服务。在我们的框架里面叫 Service-oriented Multi-model Management Framework (SMMF) 服务化多模型管理框架。多模型管理框架的本质其实就是模型服务的 Serverless 化。

SMMF 具体如上图所示: 最上层对应服务与应用层(如 DB-GPT WebServer、Agents 系统、应用等)。下一层是模型部署框架层,这层包含了对应用层提供模型服务的 APIServer 和 Model Handle、整个部署框架的元数据管理和控制中心 Model Controller 和与推理框架和底层环境直接对接的 Model Worker。再下一层是推理框架层,这层包含了 vLLM、 llama.cpp 和 FastChat (由于 DB-GPT 直接使用了 FastChat 的推理接口,这里我们将 FastChat 也归为推理框架),大语言模型( Vicuna、Llama、Baichuan、ChatGLM )等部署在推理框架中。 最下面一层则是实际部署环境,包括 Kubernetes、Ray、AWS、阿里云和私有云等。

为了能够让客户端无感使用各类模型,我们无缝兼容了 OpenAI 的 SDK,即通过一套标准的 SDK 即可无缝使用各类大语言模型。

import openaiopenai.api_key = "EMPTY"openai.api_base = "http://127.0.0.1:8100/api/v1"model = "vicuna-13b-v1.5"
completion = openai.ChatCompletion.create(model=model,messages=[{"role": "user", "content": "hello"}])# print the completionprint(completion.choices[0].message.content)

关于此部分内容更详细的介绍,可以参考官方文档内容。

02
MS-RAG

MS-RAG 指的是多文档检索增强能力,这部分也是 DB-GPT 中的一个基础核心模块。 当前 MS-RAG 实现了基本的增强检索的操作,并对文档、多源数据检索场景做了非常多的定制优化。整个流程中涵盖了知识构建、知识检索、答案生成全链路的能力。关于此部分更细节的内容,我这里暂且按下不表,后面会有专门的文章进行介绍。

03
Agents

Agents 也是 DB-GPT 框架中一个非常核心的模块,我们在 DB-GPT 早期的 Agents 框架版本中,进行了全新构建,引入了类 AutoGen 当中的多角色协同理念。同时为了更好地在数据领域落地,我们提出了数据驱动的 Agents 理念,在实际的使用场景中,每个 agents 会有一个 DataFrame 上下文。结合此上下文可以对 agents 做前后置数据一致性校验与订正。当前升级版本的代码经过我们最近紧张的开发之后,也已经进入到测试阶段,相信不久后就会与大家见面。 我们也会提供更多的介绍说明与使用案例。

04
AWEL

AWEL(Agentic Workflow Expression Language)是一套专为大模型应用开发设计的智能体工作流表达语言,它提供了强大的功能和灵活性。通过 AWEL API 您可以专注于大模型应用业务逻辑的开发,而不需要关注繁琐的模型和环境细节,AWEL 采用分层 API 的设计, AWEL 的分层 API 设计架构如下图所示:


AWEL 分层设计


AWEL 在设计上分为三个层次,依次为算子层、AgentFrame 层以及 DSL 层,以下对三个层次做简要介绍。


  • 算子层
算子层是指 LLM 应用开发过程中一个个最基本的操作原子,比如在一个 RAG 应用开发时。检索、向量化、模型交互、Prompt 处理等都是一个个基础算子。在后续的发展中,框架会进一步对算子进行抽象与标准化设计。可以根据标准API快速实现一组算子。

  • AgentFrame层
AgentFrame层将算子做进一步封装,可以基于算子做链式计算。这一层链式计算也支持分布式,支持如 filter、join、map、reduce 等一套链式计算操作。后续也将支持更多的计算逻辑。

  • DSL 层
DSL层提供一套标准的结构化表示语言,可以通过写 DSL 语句完成 AgentFrame 与算子的操作,让围绕数据编写大模型应用更具确定性,避免通过自然语言编写的不确定性,使得围绕数据与大模型的应用编程变为确定性应用编程。



使用案例


AWEL 初步的版本已经在 V0.4.2 发布,我们内置提供了一些使用样例。

  • 算子层 API-RAG 例子
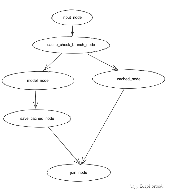
## 源码位置 examples/awel/simple_rag_example.py
with DAG("simple_rag_example") as dag:trigger_task = HttpTrigger("/examples/simple_rag", methods="OST", request_body=ConversationVo)req_parse_task = RequestParseOperator()# TODO should register prompt template firstprompt_task = PromptManagerOperator()history_storage_task = ChatHistoryStorageOperator()history_task = ChatHistoryOperator()embedding_task = EmbeddingEngingOperator()chat_task = BaseChatOperator()model_task = ModelOperator()output_parser_task = MapOperator(lambda out: out.to_dict()["text"])
(trigger_task>> req_parse_task>> prompt_task>> history_storage_task>> history_task>> embedding_task>> chat_task>> model_task>> output_parser_task)

位运算会将整个过程以 DAG 的形式编排。


  • 算子层 API 调用模型+缓存例子
  • AgentFream 层 API 样例
af=AgentFream(HttpSource("/examples/run_code",method="post"))result=(af.text2vec(model="text2vec").filter(vstore,store="chromadb",db="default").llm(model="vicuna-13b",temperature=0.7).map(code_parse_func).map(run_sql_func).reduce(lambdaa,b:a+b))result.write_to_sink(type='source_slink')
  • DSL 层 API 样例

DSL 采用ANTLR4 / Lark解析器

CREATE WORKFLOW RAG ASBEGINDATA requestData = RECEIVE REQUEST FROM http_source("/examples/rags", method = "post");
DATA processedData = TRANSFORM requestData USING embedding(model = "text2vec");DATA retrievedData = RETRIEVE DATA FROM vstore(database = "chromadb", key = processedData)ON ERROR FAIL;
DATA modelResult = APPLY LLM "vicuna-13b" WITH DATA retrievedData AND PARAMETERS (temperature = 0.7)ON ERROR RETRY 2 TIMES;
RESPOND TO http_source WITH modelResultON ERROR LOG "Failed to respond to request";END;


05
Train

作为 DB-GPT 项目的一部分,我们提供了 Text2SQL 微调相关的代码,目前已经按照独立的 pypi 包发布,可以直接安装进行使用。

pipinstalldbgpt_hub


查看模型基线

fromdbgpt_hub.baselineimportshow_scoresshow_scores()

微调

from dbgpt_hub.data_process import preprocess_sft_datafrom dbgpt_hub.train import start_sftfrom dbgpt_hub.predict import start_predictfrom dbgpt_hub.eval import start_evaluate
data_folder = "dbgpt_hub/data"data_info = [{"data_source": "spider","train_file": ["train_spider.json", "train_others.json"],"dev_file": ["dev.json"],"tables_file": "tables.json","db_id_name": "db_id","is_multiple_turn": False,"train_output": "spider_train.json","dev_output": "spider_dev.json",}]
train_args = {"model_name_or_path": "codellama/CodeLlama-13b-Instruct-hf","do_train": True,"dataset": "example_text2sql_train","max_source_length": 2048,"max_target_length": 512,"finetuning_type": "lora","lora_target": "q_proj,v_proj","template": "llama2","lora_rank": 64,"lora_alpha": 32,"output_dir": "dbgpt_hub/output/adapter/CodeLlama-13b-sql-lora","overwrite_cache": True,"overwrite_output_dir": True,"per_device_train_batch_size": 1,"gradient_accumulation_steps": 16,"lr_scheduler_type": "cosine_with_restarts","logging_steps": 50,"save_steps": 2000,"learning_rate": 2e-4,"num_train_epochs": 8,"plot_loss": True,"bf16": True,}
predict_args = {"model_name_or_path": "codellama/CodeLlama-13b-Instruct-hf","template": "llama2","finetuning_type": "lora","checkpoint_dir": "dbgpt_hub/output/adapter/CodeLlama-13b-sql-lora","predict_file_path": "dbgpt_hub/data/eval_data/dev_sql.json","predict_out_dir": "dbgpt_hub/output/","predicted_out_filename": "pred_sql.sql",}
evaluate_args ={"input": "./dbgpt_hub/output/pred/pred_sql_dev_skeleton.sql","gold": "./dbgpt_hub/data/eval_data/gold.txt","gold_natsql": "./dbgpt_hub/data/eval_data/gold_natsql2sql.txt","db": "./dbgpt_hub/data/spider/database","table": "./dbgpt_hub/data/eval_data/tables.json","table_natsql": "./dbgpt_hub/data/eval_data/tables_for_natsql2sql.json","etype": "exec","plug_value": True,"keep_distict": False,"progress_bar_for_each_datapoint": False,"natsql": False,}
preprocess_sft_data(data_folder = data_folder,data_info = data_info)
start_sft(train_args)start_predict(predict_args)start_evaluate(evaluate_args)

更多信息可以参考我们的开源代码

06
Benchmark

所有用户,相同 prompt (内容、input length 和 output length 相同),同一时间发起推理请求,在同一硬件条件下的首字延迟、推理延迟和吞吐量。


指标

指标名称
单位
说明
首字延迟
毫秒
从DB-GPT模型部署框架接收到模型推理请求到推理框架得到第一个 token 的设计(prefill 时间 + 第一个decoding token 的时间)
延迟
毫秒
从 DB-GPT 模型部署框架接收到模型推理请求到生成完整的响应的时间
吞吐量
tokens/每秒
DB-GPT 模型部署框架每秒中处理的所有用户和所有请求的 token 数量

硬件配置

  • ingFang SC", "Hiragino Sans GB", "Microsoft YaHei UI", "Microsoft YaHei", Arial, sans-serif;">GPU:NVIDIA A100-PCIE-40GB * 1

  • ingFang SC", "Hiragino Sans GB", "Microsoft YaHei UI", "Microsoft YaHei", Arial, sans-serif;">CPU: Intel Xeon Processor (Skylake, IBRS) 40核80线程 2992.953 MHz

  • ingFang SC", "Hiragino Sans GB", "Microsoft YaHei UI", "Microsoft YaHei", Arial, sans-serif;">内存:629 GB

  • ingFang SC", "Hiragino Sans GB", "Microsoft YaHei UI", "Microsoft YaHei", Arial, sans-serif;">硬盘:1T HDD



推理框架和模型

推理框架:vllm 和 huggingface transformers

模型:Qwen-7b-Chat、Qwen-14b-Chat


VLLM


HG


Benchmark代码地址: 
https://github.com/eosphoros-ai/DB-GPT/blob/main/dbgpt/util/benchmarks



async def run_model(wh: WorkerManager) -> None:global result_csv_fileif not result_csv_file:result_csv_file = get_result_csv_file()if os.path.exists(result_csv_file):now = datetime.now()now_str = now.strftime("%Y-%m-%d")os.rename(result_csv_file, f"{result_csv_file}.bak_{now_str}.csv")for parallel_num in parallel_nums:for input_len, output_len in zip(input_lens, output_lens):try:await run_batch(wh, input_len, output_len, parallel_num, result_csv_file)except Exception:msg = traceback.format_exc()logging.error(f"Run benchmarks error, input_len: {input_len}, output_len: {output_len}, parallel_num: {parallel_num}, error message: {msg}")if "torch.cuda.OutOfMemoryError" in msg:return
sys.exit(0)
async def run_batch(wh: WorkerManager,input_len: int,output_len: int,parallel_num: int,output_file: str,):tasks = []prompt = read_prompt_from_file("11k")if model_type == "vllm":max_input_str_len = input_lenif "baichuan" in model_name:# TODO prompt handle firstmax_input_str_len *= 2prompt = prompt[-max_input_str_len:]
# Warmup firstparams = build_param(input_len, output_len, prompt, system_prompt="")await wh.generate(params)
for _ in range(parallel_num):params = build_param(input_len, output_len, prompt, system_prompt="")tasks.append(wh.generate(params))print(f"Begin run benchmarks, model name: {model_name}, input_len: {input_len}, output_len: {output_len}, parallel_num: {parallel_num}, save result to {output_file}")start_time_ms = time.time_ns() // 1_000_000results: List[ModelOutput] = await asyncio.gather(*tasks)end_time_ms = time.time_ns() // 1_000_000
test_time_cost_ms = end_time_ms - start_time_mstest_total_tokens = 0first_token_latency_ms = 0latency_ms = 0gpu_nums = 0avg_gpu_mem = 0rows = []for r in results:metrics = r.metricsif isinstance(metrics, dict):metrics = ModelInferenceMetrics(**metrics)print(r)test_total_tokens += metrics.total_tokensfirst_token_latency_ms += metrics.first_token_time_ms - metrics.start_time_mslatency_ms += metrics.end_time_ms - metrics.start_time_msrow_data = metrics.to_dict()del row_data["collect_index"]if "avg_gpu_infos" in row_data:avg_gpu_infos = row_data["avg_gpu_infos"]gpu_nums = len(avg_gpu_infos)avg_gpu_mem = (sum(i["allocated_memory_gb"] for i in avg_gpu_infos) / gpu_nums)del row_data["avg_gpu_infos"]del row_data["current_gpu_infos"]rows.append(row_data)avg_test_speed_per_second = test_total_tokens / (test_time_cost_ms / 1000.0)avg_first_token_latency_ms = first_token_latency_ms / len(results)avg_latency_ms = latency_ms / len(results)
with open(output_file, "a", newline="", encoding="utf-8") as f:writer = csv.DictWriter(f, fieldnames=METRICS_HEADERS)if f.tell() == 0:# Fist timewriter.writeheader()for row in rows:row["model_name"] = model_namerow["parallel_nums"] = parallel_numrow["input_length"] = input_lenrow["output_length"] = output_lenrow["test_time_cost_ms"] = test_time_cost_msrow["test_total_tokens"] = test_total_tokensrow["avg_test_speed_per_second(tokens/s)"] = avg_test_speed_per_secondrow["avg_first_token_latency_ms"] = avg_first_token_latency_msrow["avg_latency_ms"] = avg_latency_msrow["gpu_nums"] = gpu_numsrow["gpu_mem(GiB)"] = avg_gpu_memwriter.writerow(row)print(f"input_len: {input_len}, output_len: {output_len}, parallel_num: {parallel_num}, save result to {output_file}")



DB-GPT

垂域发展的思考


这一年围绕大模型技术展开了非常多的话题,但截止到今天,我们或许已经看到了一些技术演进的趋势。 通用大语言模型赛道玩家密布,但明年或许会迎来第一波死亡潮。 相信经过一年的折腾,绝大多数玩家也已经明白了这个赛道的烧金程度以及技术壁垒。单单靠基于公开数据集的评测打榜宣传已经不足以引起任何的浪花,拿在实际场景一测,绝大多数都会被打回原型。

对于语言模型在垂域的落地来讲也是如此,今年相信有非常多的团队都尝试了落地实践。但除了ChatGPT、GPT-4以外的模型,唯一能有较好落地的场景或许就是知识库、答疑机器人类应用了。而这些应用的落地需要投入大量的人力进行前置的知识整理与构建。在效果上要做到一个很高的准确率,所需的投入比预想的要大的多。

此外在要求高精度,如数据分析、报表生成等场景。基本还是以传统的指标模式为主。能处理的场景也非常有限。所以还有很多的工作需要去做。我们今天看到大模型带来了很多的可能,但在实际的落地上,我相信一切也才刚刚开始。"我们总是高估技术的短期效应,而低估它们的长期影响力"。是的,历史总是在重演。我们确实也看到了很多大跃进式盲目的发展模式,也遇到了一些挫折。

但我们也看到很多有意思的落地实践,比如我们社区同学基于 DB-GPT 上的一些落地探索。包括知识问答、数据对话以及通过 Agents 编排一个超长步骤的分析链路来对复杂任务进行处理的落地实践。 所以面向未来,还是需要有足够坚定的信心。


DB-GPT

小结


今年因为 ChatGPT 的发布,以及 LLaMA 等模型的开源,引爆了整个大模型技术赛道。经过一年的折腾实践,我们对相关的技术也有了更深层次的理解与认识。也看到了很多有趣的方向与落地实践。相信马上到来的 2024 年,我们会看到大模型在垂域场景更多的落地实践。我们非常欢迎大家能够跟我们一起交流探索,一起来定义下一代基于大模型的数据交互解决方案。最后我们是一个很有意思的社区,欢迎大家参与到我们社区中,一起探讨、交流。


回复

使用道具 举报

您需要登录后才可以回帖 登录 | 立即注册

本版积分规则

链载AI是专业的生成式人工智能教程平台。提供Stable Diffusion、Midjourney AI绘画教程,Suno AI音乐生成指南,以及Runway、Pika等AI视频制作与动画生成实战案例。从提示词编写到参数调整,手把手助您从入门到精通。
  • 官方手机版

  • 微信公众号

  • 商务合作

  • Powered by Discuz! X3.5 | Copyright © 2025-2025. | 链载Ai
  • 桂ICP备2024021734号 | 营业执照 | |广西笔趣文化传媒有限公司|| QQ