返回顶部
热门问答 更多热门问答
技术文章 更多技术文章

前端开发“黑科技”:Cursor MCP 联动Figma【附实操】

[复制链接]
链载Ai 显示全部楼层 发表于 半小时前 |阅读模式 打印 上一主题 下一主题


最近我一头扎进了 MCP 协议的奇妙世界,深入研究后只想说,掌握了它,开发进程真的就像装上了火箭助推器,随时原地起飞!?


就拿日常工作中的一个场景举例,咱们手头积累了海量本地数据,以往要想利用这些数据干点“大事”,得费不少周折。但现在有了 MCP 协议就大不一样了,它就像是一条超级数据高速公路,能轻松地将本地数据一键上传,随后无缝对接强大的大模型。借助大模型超强的运算和分析能力,我们可以直接调取数据,还能连接数据库,快速让杂乱无章的数据在大模型的“妙手”下,转化为条理清晰、重点突出的总结,这在项目复盘、数据分析等诸多环节简直不要太好用,类似这样的实用案例还有一箩筐。


说了这么多,大家肯定好奇 MCP 究竟是何方神圣。MCP协议也就是模型上下文协议,由Anthropic搞出来的一个开放标准。它有啥用呢?打个比方,现在的大型语言模型(像大家常用的那些智能聊天工具背后的模型),要想用数据库里的数据、调用各种软件接口(API)或者获取实时信息时,往往各有各的麻烦。MCP协议就像一个万能的“插头转换器”,或者说AI应用的“USB - C接口”,有了它,AI模型能方便又规范地和这些外部资源“对接”,轻松获取数据、使用工具。这既能让开发AI应用变得简单,提高AI的实用价值,还能保障数据安全,防止信息泄露 。


感兴趣也可以查看:为什么说MCP协议的价值被远远被低估?


今天这篇文章就要和大家分享一下——如何巧用Cursor 与 MCP 协议,直接连接 Figma 里那些炫酷的交互原型图,实现前端的高效开发。?✨


Step1 获取Figma Key



Step2 打开GithubFigma-Context-MCP

项目地址:https://github.com/GLips/Figma-Context-MCP


Step3 找到命令行复制并替换Figma key

Step4打开cursor终端 粘贴命令行


Step5打开cursor settings MCP Server



在这里输入刚刚命令行启动得到的SSE地址,在Add MCP Server的type选择SEE,复制终端的地址到Server URL 点击Add即可。


Step6打开Figma要开发的前端页面


在Figma右键目标页面 按图所示 点击 Copy link to selection。


Step7打开Figma要开发的前端页面


回到Cursor Composer输入框输入以下文本,记得选择Agent模式

请根据我的figma页面链接实现该页面样式+<figma页面链接>



然后就会触发tool了,点击Run tool即可。



实现效果如下:



综合来看效果,实际操作下来整体效果尚未达到理想中的极致,一些功能在完成度的精细程度上还有提升空间,像是数据交互时偶尔出现的延迟、部分复杂场景下模型解析的精准度有待优化。


(偶尔会断连)


不过,可千万别小瞧了它当下的潜力!每一次尝试都让我愈发坚信,随着后续模型一轮又一轮的迭代更新,这种借助 MCP 协议与大模型紧密结合的交互模式,必将在获取数据、处理信息方面成为效率爆棚的“利器”。


最后分享一个用Cursor开发前端较好用的小技巧



我们可以将目标开发页面进行截图,再加上以下这段提示词给到任意一个大模型去生成一个提示词。


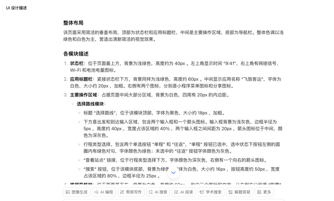
作为一名经验丰富的UI/UX设计师,需对给定页面进行描述。请按以下结构化方法描述设计图上的U1及其可能的交互,确保AI能轻松且准确地理解,以进行前端开发:1.依据设计师经验,精准定义设计图中反映的各个模块,保证前端开发与后端开发对模块的认知一致。2.前端描述时,运用结构化思维。先阐述整体布局,再深入各模块,详细说明其内部布局及元素的UI设计。3.描述元素U时,按照简洁流畅的设计风格,凭借设计师经验提供精确的设计参数,如元素大小、颜色样式、圆角弧度及间距等。



得到的提示词如下所示:



我们再将提示词给到Cursor进行生成



效果如下,这种方式普遍效果还是挺不错的


最后总结一下,MCP 协议,它就像是一位沟通数据世界各方的“外交官”,能够精准且高效地协调本地资源、外部数据库以及大模型之间的复杂关系。当它和拥有超强学习、归纳能力的大模型“强强联手”,接地气地说,那简直就是为开发者量身打造了一条通往海量优质数据的“绿色通道”,以往繁琐耗时的开发流程将被大幅简化,无论是小型创业项目的快速迭代,还是大型企业级应用的深度开发,都能从中受益无

回复

使用道具 举报

您需要登录后才可以回帖 登录 | 立即注册

本版积分规则

链载AI是专业的生成式人工智能教程平台。提供Stable Diffusion、Midjourney AI绘画教程,Suno AI音乐生成指南,以及Runway、Pika等AI视频制作与动画生成实战案例。从提示词编写到参数调整,手把手助您从入门到精通。
  • 官方手机版

  • 微信公众号

  • 商务合作

  • Powered by Discuz! X3.5 | Copyright © 2025-2025. | 链载Ai
  • 桂ICP备2024021734号 | 营业执照 | |广西笔趣文化传媒有限公司|| QQ