一、大模型发展面临的问题
当前,大模型在人工智能领域的应用正日益广泛,但在处理中文文本时,却面临着多重挑战:
1、中文预料相对较少,这限制了大模型在中文领域的学习和推理能力。与英文等语言相比,中文语料库的规模较小,尤其是在特定领域和场景下的高质量语料更是稀缺,这使得大模型在训练过程中难以充分捕捉到中文的复杂性和多样性。
2、高质量文档解析的困难也进一步加剧了大模型在中文处理中的挑战。文档解析是自然语言处理领域的重要任务之一,它涉及对文档进行结构化和信息抽取,以便更好地理解文档内容。然而,中文文档的复杂性、多样性以及语义的丰富性,使得高质量文档解析变得尤为困难。现有的解析技术往往难以准确捕捉中文文档中的深层含义和复杂结构,这限制了大模型在文档理解和信息抽取方面的能力。
3、语料质量低也是大模型在处理中文文本时面临的一个问题。现有的中文语料库中,往往存在噪声、错误、不规范表达等问题,这些问题会严重影响大模型的训练效果和性能。高质量的预料是训练出优秀大模型的基础,但目前在中文领域,高质量预料的获取和整理仍是一个亟待解决的难题。
二、“大模型加速器”助力突破困难
在今年的世界人工智能大会期间,合合信息为大模型打造的“大模型加速器”备受关注。
2.1 现场效果展示
2.1.1 大模型加速器——文档解析引擎
在大模型训练的上游阶段,合合信息“大模型加速器”中的文档解析引擎凭借卓越的技术实力和创新能力,为大模型在文档解析领域的工作带来了一场变革。该引擎基于先进的自然语言处理(NLP)和计算机视觉技术,能够自动从复杂多样的非结构化(文本、表格、图像等)和半结构化文档中精准抽取关键数据,支持金融、法律、医疗、人力资源等多个知识领域的文档,极大地提升了信息处理的效率和准确性,为大模型输送珍贵的语料。
对于版面布局复杂的文档,如多栏布局、多图表嵌入的文件,TextIn能够精确还原阅读顺序,并支持Markdown、Json等多种格式的输出,为大模型提供高效、精准的序列文字输入。
更值得一提的是,TextIn文档解析工具还采用了文档树提取技术,能够为长文档构建详尽的文档树结构,准确判断文档的逻辑层次,为后续的Embedding优化提供了坚实的基础。

TextIn通用文档解析将100页文档解析速度提升至最快1.5秒以内:
| P50(百页) | P90(百页) | P99(百页) | 平均(单页) |
|---|
| TextIn | 1.46s | 1.75s | 2.07s | 0.015s |
表格中“P50”代表中位数响应时间,表示有一半的响应时间低于1.46s,而另一半高于这个值;“P90”代表 90% 的响应时间,表示90%的文档解析操作都在1.75秒以内完成;平均单页仅耗时0.015s,极大的提升了大模型文档解析速度。


2.2.2 图表数据提取
利用先进的文档解析引擎,能够高效地从复杂的文档中提取出关键的图表数据。通过智能识别图表中的线条、柱状、饼图区域等元素,并结合OCR(光学字符识别)技术读取图表中的标签和数值,文档解析引擎能够将这些视觉信息转化为结构化的数据格式,便于后续的数据分析、可视化或报告生成。这一技术不仅自动化了原本繁琐的手动数据收集过程,还显著提高了数据的准确性和提取速度。

支持以下多种多样的图表数据提取:

三、TextIn智能文档处理平台
3.1 在线免费体验
我们先来体验一下TextIn智能文档处理平台,官网地址(https://cc.co/16YSIZ):

3.1.1 数学公式提取
博主这里找了一个超复杂的数学公式图片,让我们来试试效果如何(大家可以保存图片自行去官网尝试https://cc.co/16YSIZ):

点击上传本地文件,刚一上传立马就提取出来了:

可以看到无论是文字还是公式都能非常准确的提取出来,字母大小写也没有任何错误,效果非常Nice,响应速度还非常快,以后提取别人的算法公式再也不愁了!
3.1.2 表格数据提取
接下来我们来试试常见的表格数据提取效果如何,博主这里找一个销售数据汇总表(大家可以保存图片自行去官网尝试https://cc.co/16YSIZ):

提取速度非常快速并且对于“,”和“.”数据符号识别准确无误,大家可以选择直接复制结果或者导出数据:

TextIn智能文档处理平台在智能文字识别领域发展了17年。该平台专注于图像处理、模式识别、神经网络、深度学习、结构化文本识别(STR)、自然语言处理(NLP)以及知识图谱等前沿人工智能技术的研究与创新。
四、acge文本向量化模型
4.1 介绍
合合信息“大模型加速器”集成了先进的acge_text_embedding模型(简称“acge模型”)可以有效优化“已读乱回”的“幻觉”的问题。通过对海量多领域数据的精细分析和学习,极大地提升了大模型在知识推理、智能问答和个性化推荐等方面的能力、速度和可靠性。acge模型的应用不仅使搜索和问答系统能够超越简单的文本匹配,更能深入洞察并精准回应用户的真实需求。
此外,acge模型还融入了持续学习训练方式,有效解决了传统神经网络在持续学习过程中容易出现的“知识覆盖”或“知识混淆”问题,确保了模型在知识积累的同时,能够保持对过往知识的稳定记忆。
有需求的小伙伴可以打开官网(https://cc.co/16YSIr)进行体验:

4.2 技术创新
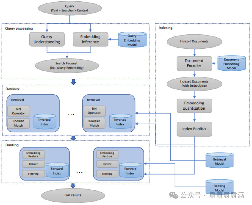
Embedding算法是一种将高维离散数据(如单词、图像、物品等)映射到低维连续向量空间的技术。这种映射过程是通过训练一个模型(如神经网络)来学习的,使得相似的数据在向量空间中具有相近的表示。Embedding算法能够捕捉数据的潜在结构和语义信息,将复杂的原始数据转化为易于计算机处理和分析的向量形式。这种向量化表示不仅简化了数据的处理流程,还提高了机器学习模型的性能和效率。Embedding算法在自然语言处理、计算机视觉、推荐系统等多个领域都有广泛的应用,为各种任务提供了有效的特征表示方法。基于Embedding的检索系统流程图如下:

为了提高模型的效果,合合信息基于Embedding算法加入了对比学习技术,优化文本语义表示,通过最小化相似文本间的距离和最大化不同文本间的距离来精准捕捉语义差异;重视数据集的广度和质量,通过多场景和大量数据的挖掘提升模型泛化能力,同时精选高质量数据加速模型收敛;在技术开发中,采用多任务混合训练策略,结合多loss函数以适应不同任务需求,确保模型全面性能;引入持续学习机制,缓解新数据引入时的模型遗忘问题;并运用MRL技术训练可变维度嵌入,提升处理速度并降低存储成本。
4.3 模型优势
“acge模型”在中文文本向量化领域取得了重大突破并荣获 Massive Text Embedding Benchmark (MTEB) 中文榜单(C-MTEB)第一名的成绩:

相较于当前C-MTEB榜单上备受瞩目的开源模型,合合信息发布的acge模型凭借其轻量级的设计,展现了出色的资源占用优势。该模型不仅体积较小,对计算资源的需求也相对较低,从而降低了部署成本。此外,acge模型的文本处理能力尤为突出,支持最大输入文本长度为1024,足以应对绝大多数实际应用场景的需求。更为值得一提的是,acge模型还支持灵活的可变输出维度设置,使得用户能够根据具体任务或场景,自由调整模型输出,从而更高效地利用资源,实现最佳的文本处理效果。
目前,acge模型已在多个关键应用场景中充分展现其卓越性能:
1、文档分类:acge模型通过结合OCR技术,能够精准识别图片、文档等场景中的文字内容。利用强大的文本编码能力,结合先进的语义相似度匹配技术,构建高效的通用文档分类模型,实现快速且准确的文档分类。
2、长文档信息抽取:面对复杂的长文档,acge模型通过独特的文档解析引擎和层级切片技术,能够快速生成精准的向量索引。这些索引不仅提高了检索效率,还使得我们能够精确抽取内容块,从而显著提升长文档信息抽取模型的精度和效率。
3、知识问答:acge模型通过文档解析引擎和层级切片技术,能够迅速生成向量索引,并精准定位文件内容。能够为用户提供更加精准、高效的知识问答服务,满足用户对信息检索和查询的多样化需求。
五、总结
本次世界人工智能大会现场,合合信息的“大模型加速器”凭借其卓越的高准确性和稳定性,实现了表格内容精准还原、复杂样本高效处理以及多语言文档快速识别,通过其强大的多语言识别技术和多类型文档支持能力,该“加速器”为金融、医学、财经、媒体等多个行业提供了高效、准确且实用的文档解析服务。
目前,这一大模型“加速器”已受到多家大模型厂商的青睐,并被广泛应用于多领域的文档解析中,帮助大模型更加顺畅地融入各类专业课场景,助力各行业实现数字化转型和智能化升级。