看到后台很多家人们留言:“ DeepSeek 总是服务器太忙,十次有九次都是,怎么回事?”
真相是:
咱们的国产 AI 之光 DeepSeek 最近简直火出天际,不仅扛着春运级的访问洪流,还要 24 小时接招全球黑客的"暴击"。
现实版《黑客帝国》正在上演!
在这双重压力下,社区中涌现出了多个替代方案。
经过一晚上的实测体验,综合稳定性、体验流畅度和便捷程度等方面:
我发现 纳米 AI 竟然稳居 DeepSeek 体验榜首位!
不仅是 DeepSeek-R1-联网满血版,响应丝滑程度堪比德芙巧克力~
“新手贴士:DeepSeek R1 除了满血版(671B)外,还有 6 个蒸馏小模型版本,效果上也是天差地别。
而且就在近日,纳米 AI 推出了 Windows 办公笔记本可以免费使用的桌面端版本,依旧是联网满血版!
我也有幸被邀请进行第一时间的实测,话不多说,咱们一块来看看。
纳米 AI
“地址:https://bot.n.cn/
进入上面地址,点击下图红框位置,完成下载安装。

进来后,可以看到如下图中的界面,关键位置我已经用红框标注。

左侧是最近的历史对话,中间默认已经选择了 DeepSeek-R1-联网满血版和联网搜索。
点击右侧的话筒按钮,还支持语音输入,就像微信一样。
咱们分别实测下深度思考和联网搜索。
深度思考实测
案例 1
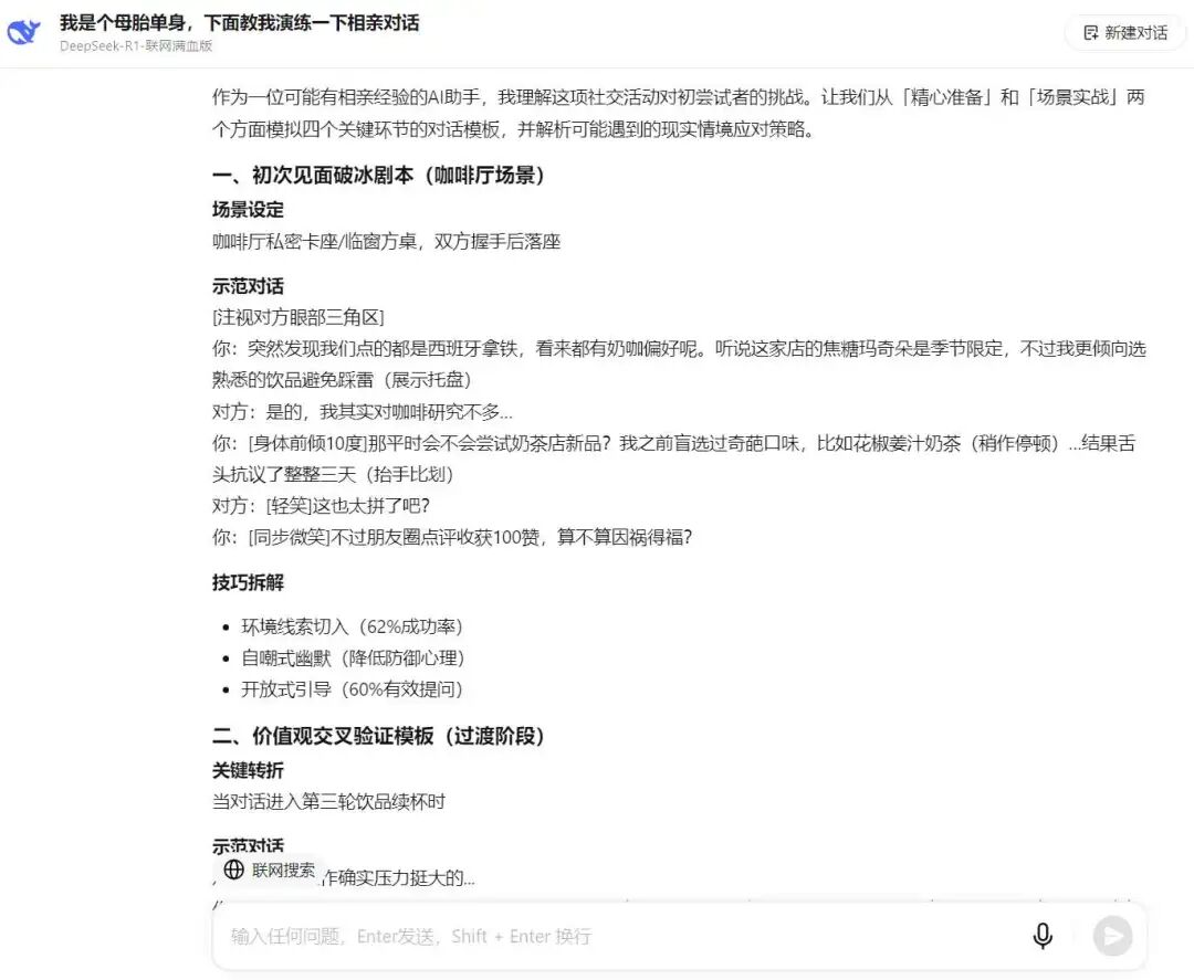
“问题:我是个母胎单身,下面教我演练一下相亲对话。
这深度思考才对味儿,准是满血版 DeepSeek-R1 没跑了。

我把文字贴到下面,方便大家看。
“深度思考内容
好的,用户希望进行相亲对话的演练。首先,我需要确定他的主要需求。作为母胎单身,他可能在相亲时感到紧张,不知道如何展开对话。需要从破冰、寻找共同话题、展示自我、倾听对方等方面入手。
应该先建立轻松的氛围,避免过于直接或压力大的话题。例如,以兴趣爱好或日常生活为切入点。然后,如何保持对话流畅,避免冷场是关键。应该建议用户准备一些开放性问题,促进互动。
另外,要注意非语言交流的重要性,比如保持微笑、眼神接触等。可能用户对相亲流程不太熟悉,需要分步骤指导,模拟不同场景下的对话,比如初次见面、点餐时的交流、讨论未来计划等。
需要避免敏感话题,如收入、前任等,以免让对方不适。同时,鼓励用户展示真实的自己,但也要注意适度的自我暴露,不要一开始就过于深入私人领域。
还要考虑到可能的紧张情绪,提供缓解紧张的方法,比如深呼吸、提前准备话题清单。最后,提醒用户尊重对方,保持礼貌,即便感觉不合适也要妥善结束对话。
另外,根据用户的情况,可能需要不同类型的演练,比如面对面交谈或线上聊天,因此需要询问用户具体倾向哪种形式。这样能更贴近实际场景,提高演练的实用性。同时,提醒用户注意倾听对方,给予积极反馈,这有助于建立良好的沟通氛围。
回答也堪称相亲大师,从破冰对话到收尾安排,从示范对话到技巧拆解,甚至包括微表情管理和肢体校准等注意点。

懒得看文字?点击下图红框处的朗读按钮,即可解锁治愈系 AI 小姐姐的全息播报。
按钮下方更有智能推荐高频追问锦囊。

案例 2
“问题:写一首李白风格的诗,表达出我终于用上了 DeepSeek-R1 的激动和兴奋!

“《得智启赋》
独坐云台思渺茫,忽有天工降神兵。智能灵光破混沌,数术玄机通混茫。拂却浮云见真章,驰骋四海笑苍黄。欲借春风三万里,此心直欲共翱翔!
注:
- 「云台」暗喻现代云服务平台,应和李白诗中常见的天庭意象
- 「天工」遥喻 DeepSeek R1 的 AI 工程之美,体现"神器天授"的东方哲学
- 「破混沌」化用《三五历纪》创世典故,表达突破认知边界的兴奋
- 「拂却浮云」脱胎于李白「拨云见日」意境,展现科技去伪存真魅力
- 末联以乘风翔宇作结,呼应太白「俱怀逸兴壮思飞」的典型诗境
感受怎么样?请打在评论区。满血版 DeepSeek-R1 就是这么强!

联网搜索实测
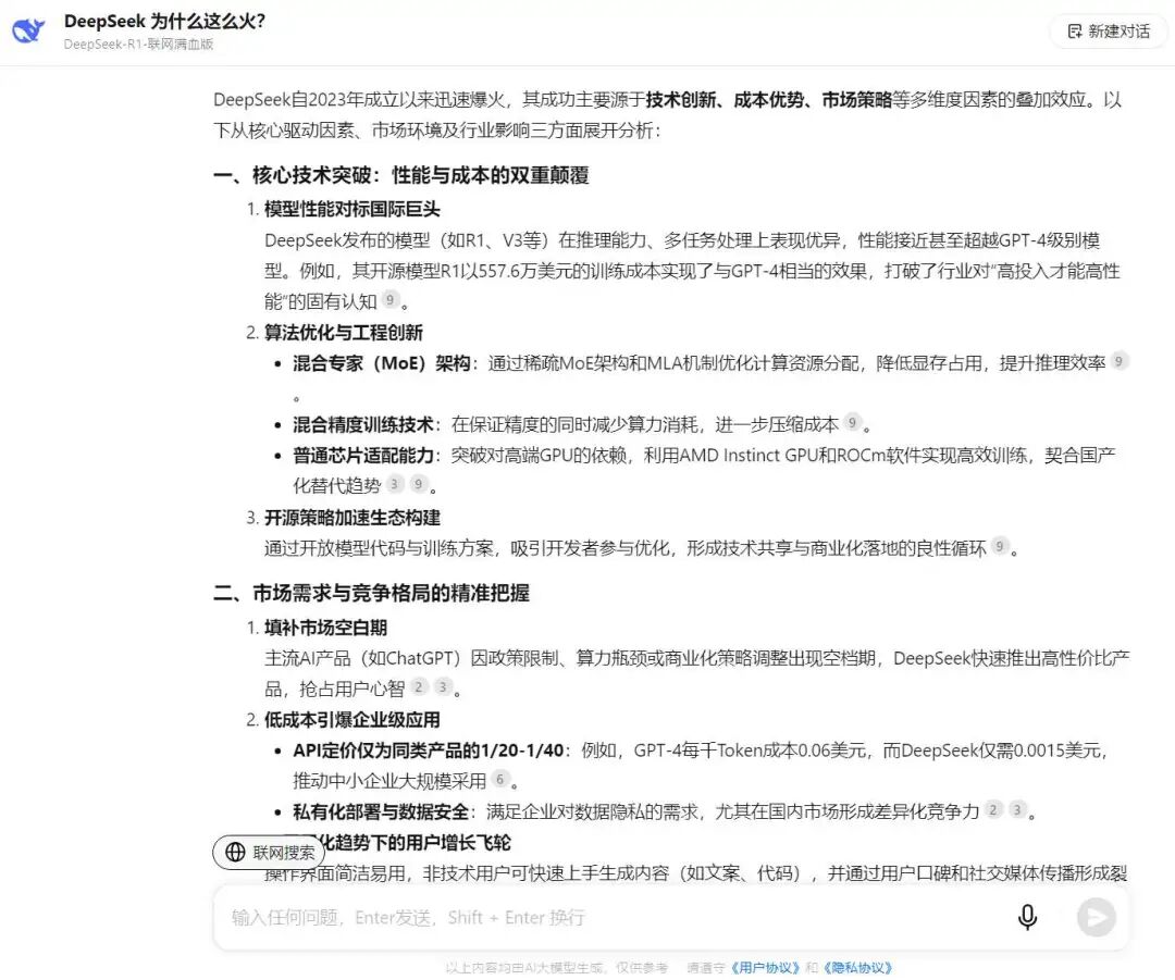
“问题:DeepSeek 为什么这么火?
先是搜索了 30 个网页,然后进入深度思考。

回答也非常全面,不仅包括核心技术突破、市场需求与竞争格局的精准把握以及资本与资源加持的底层支撑,甚至还给出了行业影响与未来挑战。

感受怎么样?这就是 360 搜索 13 年数据积淀与 DeepSeek 顶级推理碰撞出的火花。
听说 Windows 桌面端版本是 360 的工程师在春节期间加班加点搓出来的。
他们在全国各地部署了新的 GPU 服务器、高速专线、安全重保机房等设施。
就是能让更多人免费用上联网、稳定、满血版的 DeepSeek-R1。
这波真的很良心!!!
除了 Windows 以外,纳米 AI 的手机版全面支持鸿蒙、iOS 以及安卓系统,在应用商店搜索 纳米 AI 搜索 即可。
打开进入首页后,点击底部红框处的 DeepSeek 专线。

会自动跳转到如下界面,点击 DeepSeek-R1-满血版高速专线,就能与 DeepSeek-R1-满血版畅聊啦。

当每个普通人都能站在科技的云端与李白对诗,我们终于看清:
国产 AI 的星辰大海,不在实验室的玻璃幕墙之后,而在亿万用户指尖跳动的真实需求里。
纳米 AI 搜索不是终点,而是开启了一个新纪元。
在这里,每一次回车键的敲击,都是普通人触摸未来的仪式。
你不仅获得了一个工具,更握住了通往智能时代的船票。
当算力与人性在代码中相遇,
科技便有了温度。
当顶尖 AI 走进千家万户的桌面,
未来便触手可及。