返回顶部
热门问答 更多热门问答
技术文章 更多技术文章

RAGFlow实战:如何根据文档类型选择最佳切片策略?

[复制链接]
链载Ai 显示全部楼层 发表于 1 小时前 |阅读模式 打印 上一主题 下一主题


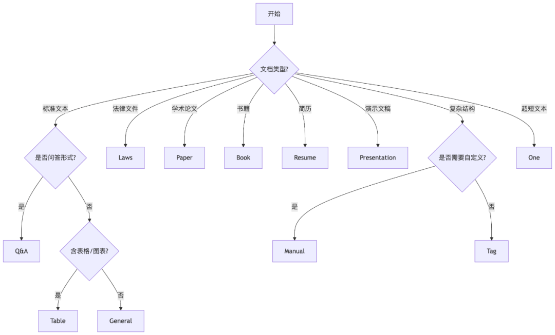
RAGFlow提供了丰富的的切片方案,具体包括:General、Q&A、Resume、Manual、Table、Paper、Book、Laws、Presentation、One、Tag,我们在具体应用过程中如何选择最佳的切片方案呢?



RAGFlow切片快速指引


General(通用切片)

  • 适用场景:结构不明确或混合格式的普通文本(如技术文档、新闻文章、博客等)。文档排版复杂但无特定规则(如多栏布局、自由段落)。

  • 切片特点:自动识别文本的排版、格式和语义关联,按块大小(token 数量)分割。支持重叠切片策略(如前后重合 50%),避免跨段信息丢失。

  • 配置建议:块token数建议设置为 128-512(根据模型输入限制调整)。若文档包含多主题段落,建议降低块大小以提高检索精度。

Q&A(问答对切片)

  • 适用场景:问答数据集(如 FAQ、客服对话、知识库问答对)。表格或 CSV 文件中仅包含两列(问题与答案)。

  • 切片特点:将每行问答对作为独立切片,保留完整问答对的上下文。适用于需要直接匹配问题与答案的场景(如智能客服)。

  • 配置建议:确保数据格式为 问题-答案 两列(Excel 或 CSV)。可结合“自动关键词”功能,为问题提取关键词以提升检索相关性。

Resume(简历切片)

  • 适用场景:个人简历、职位描述等结构化但非表格化的文档。需要提取关键信息(如教育背景、工作经历)的场景。

  • 切片特点:自动识别简历中的模块(如“技能”“项目经验”),按模块分割。保留模块内的语义连贯性(如连续的工作经历描述)。

  • 配置建议:块 token 数建议设置为 256-512,确保完整呈现模块内容。可结合“提取知识图谱”功能,构建候选人与职位的关联关系。

Manual(手动切片)

  • 适用场景:章节分明的文档(如教材、技术手册)。用户需自定义分割逻辑(如按标题层级切分)。

  • 切片特点:根据文档格式(如章节标题、分段符)手动指定分割点。适合文档结构清晰但内容长度不均的情况。

  • 配置建议:确保文档格式统一(如 Markdown、LaTeX 的标题标记)。若章节内容过长(如超过 1000 tokens),可进一步细分。

Table(表格切片)

  • 适用场景:数据密集型表格(如财务报表、科研数据表)。需要保留行列关系的场景(如交叉分析)。

  • 切片特点:精准识别表格结构(如合并单元格、行列嵌套)。将表格转换为结构化数据(如 JSON 或 CSV)后切片。

  • 配置建议:块 token 数建议设置为 512-1024,确保完整包含表格内容。可结合“自动问题”功能,为表格生成潜在问题(如“2024年Q2销量最高的是哪个产品?”)。

Paper(论文切片)

  • 适用场景:学术论文、技术报告等复杂文档。需要保留公式、图表和参考文献的场景。

  • 切片特点:支持 LaTeX 公式解析,保留数学表达式的语义。自动识别图表标题与正文的关联性(如“图1所示...”)。

  • 配置建议:块 token 数建议设置为 512-768,避免公式被截断。可结合“知识图谱提取”,构建论文间的引用关系网络。

Book(书籍切片)

  • 适用场景:长篇书籍、小说、百科全书等。需要按章节或主题分割的场景。

  • 切片特点:按章节标题或分卷逻辑切分,保留故事线或逻辑链。支持大块处理(如单章内容可达数千 tokens)。

  • 配置建议:块 token 数建议设置为 1024-2048,适应长篇内容。若需检索具体情节,可进一步细分章节为段落级切片。

Laws(法律文档切片)

  • 适用场景:法律条文、合同、法规等结构化但语义复杂的文档。需要精准定位条款的场景(如合规审查)。

  • 切片特点:自动识别条款编号、条款类型(如“违约责任”“保密条款”)。

  • 保留条款间的逻辑依赖关系(如“本合同第X条优先于第Y条”)。

  • 配置建议:块 token 数建议设置为 256-512,确保条款完整性。可结合“页面排名”功能,提升高频条款的检索权重。

Presentation(幻灯片切片)

  • 适用场景:PPT、Keynote 等演示文稿。需要提取关键观点和图表的场景。

  • 切片特点:按幻灯片页分割,保留标题、正文和图表的关联性。支持 OCR 解析扫描件中的文字和公式。

  • 配置建议:块 token 数建议设置为 128-256,适应幻灯片的简洁性。可结合“自动关键词”功能,提取每页的核心观点。

One(单块切片)

  • 适用场景:极短文本(如摘要、标签、元数据)。需要整体处理的场景(如一句话定义)。

  • 切片特点:将整个文档或段落视为单个块,不进行分割。适用于无需分段的场景(如术语表、索引)。

  • 配置建议:确保文档内容简洁(如不超过 256 tokens)。可结合“自动问题”功能,为单块生成潜在问题。

Tag(标签切片)

  • 适用场景:分类标签、元数据、关键词提取。需要快速检索标签对应内容的场景(如商品分类)。

  • 切片特点:按标签或分类分割文档(如“电子产品”“家电”)。支持标签嵌套(如“手机 > 5G 手机”)。

  • 配置建议:确保标签体系清晰且层级合理。可结合“页面排名”功能,提升高频标签的检索优先级。

选择切片方式的核心原则

  • 文档类型匹配:根据文档的结构(表格、段落、章节)和内容(问答、条款、公式)选择最适配的切片方式。

  • 业务需求驱动:若需精准定位条款(如法律合同),选择 Laws;若需问答匹配(如客服系统),选择 Q&A。

  • 参数调优:块 token 数需平衡信息完整性和模型输入限制(一般不超过模型最大长度的 80%)。利用“重叠切片”避免跨段信息丢失(如 General 和 Manual)。

  • 可解释性与溯源:选择能保留原始文档结构的切片方式(如 Table 和 Paper),便于后续引用溯源。

示例场景对比

ingFang SC", miui, "Hiragino Sans GB", "Microsoft Yahei", sans-serif, "Source Han Serif";font-size:16px;font-style:normal;font-variant-ligatures:normal;font-variant-caps:normal;font-weight:400;letter-spacing:0.064px;orphans:2;text-align:start;text-transform:none;widows:2;word-spacing:0px;-webkit-text-stroke-width:0px;white-space:normal;background-color:rgb(255, 255, 255);text-decoration-thickness:initial;text-decoration-style:initial;text-decoration-color:initial;min-width:258px;">
业务需求推荐切片方式理由
客服智能问答
Q&A
问答对结构适配,直接匹配用户问题与答案。
法律合同审查
Laws
精准定位条款,保留条款间的逻辑依赖。
学术论文检索
Paper
保留公式和图表,适应长篇内容。
产品手册查询
Manual
按章节切分,适应结构化但内容不均的文档。
财务报表分析
Table
提取表格数据,支持交叉分析(如利润与成本对比)。

ingFang SC", miui, "Hiragino Sans GB", "Microsoft Yahei", sans-serif, "Source Han Serif";font-size: 16px;font-style: normal;font-variant-ligatures: normal;font-variant-caps: normal;font-weight: 400;letter-spacing: 0.064px;orphans: 2;text-align: start;text-indent: 0px;text-transform: none;widows: 2;word-spacing: 0px;-webkit-text-stroke-width: 0px;background-color: rgb(255, 255, 255);text-decoration-thickness: initial;text-decoration-style: initial;text-decoration-color: initial;margin-bottom: 0px !important;">通过结合文档特性、业务目标和参数调优,RAGFlow 的切片方式能够显著提升检索效率和生成质量。实际应用中,建议通过A/B 测试不同切片方式,结合人工验证(如检查召回结果的准确性)选择最优方案。

回复

使用道具 举报

您需要登录后才可以回帖 登录 | 立即注册

本版积分规则

链载AI是专业的生成式人工智能教程平台。提供Stable Diffusion、Midjourney AI绘画教程,Suno AI音乐生成指南,以及Runway、Pika等AI视频制作与动画生成实战案例。从提示词编写到参数调整,手把手助您从入门到精通。
  • 官方手机版

  • 微信公众号

  • 商务合作

  • Powered by Discuz! X3.5 | Copyright © 2025-2025. | 链载Ai
  • 桂ICP备2024021734号 | 营业执照 | |广西笔趣文化传媒有限公司|| QQ