返回顶部
热门问答 更多热门问答
技术文章 更多技术文章

K8s部署Dify从0到1:最佳实践与避坑指南

[复制链接]
链载Ai 显示全部楼层 发表于 2 小时前 |阅读模式 打印 上一主题 下一主题
K8s部署指南海报_1.jpg

ingFang SC', Cambria, Cochin, Georgia, Times, 'Times New Roman', serif;font-size: 22.4px;display: table;padding: 0.5em 1em;border-bottom: 2px solid #55C9EA;margin: 2em auto 1em;color: #3f3f3f;font-weight: bold;text-shadow: 1px 1px 3px rgba(0,0,0,0.05);margin-top: 0;">K8s部署dify从0到1:最佳实践与避坑指南

ingFang SC', Cambria, Cochin, Georgia, Times, 'Times New Roman', serif;font-size: 20.8px;display: table;padding: 0.3em 1.2em;margin: 4em auto 2em;color: #fff;background: #55C9EA;font-weight: bold;border-radius: 8px 24px 8px 24px;box-shadow: 0 2px 6px rgba(0,0,0,0.06);">引言

ingFang SC', Cambria, Cochin, Georgia, Times, 'Times New Roman', serif;font-size: 16px;margin: 1.5em 8px;letter-spacing: 0.1em;color: #3f3f3f;">Dify作为开源大语言模型应用开发平台,通过融合Backend as Service与LLMOps理念,构建了"All-In-One"低代码开发环境,相比LangChain等传统框架显著降低了开发门槛。Docker Compose部署存在单节点故障风险和手动扩缩容痛点,而Kubernetes通过多副本管理、自动扩缩容与故障转移机制,为生产环境提供高可用性。金融与医疗行业案例表明,K8s部署可同时满足数据安全合规和高并发需求。

ingFang SC', Cambria, Cochin, Georgia, Times, 'Times New Roman', serif;font-size: 16px;margin: 1.5em 8px;color: #3f3f3f;">平台集成价值图.jpg

ingFang SC', Cambria, Cochin, Georgia, Times, 'Times New Roman', serif;font-size: 20.8px;display: table;padding: 0.3em 1.2em;margin: 4em auto 2em;color: #fff;background: #55C9EA;font-weight: bold;border-radius: 8px 24px 8px 24px;box-shadow: 0 2px 6px rgba(0,0,0,0.06);">环境准备

ingFang SC', Cambria, Cochin, Georgia, Times, 'Times New Roman', serif;font-size: 19.2px;padding-left: 12px;border-left: 4px solid #55C9EA;margin: 2em 8px 0.75em 0;color: #3f3f3f;font-weight: bold;border-radius: 6px;border-right: 1px solid color-mix(in srgb, #55C9EA 10%, transparent);border-bottom: 1px solid color-mix(in srgb, #55C9EA 10%, transparent);border-top: 1px solid color-mix(in srgb, #55C9EA 10%, transparent);background: color-mix(in srgb, #55C9EA 8%, transparent);">硬件与软件要求

ingFang SC', Cambria, Cochin, Georgia, Times, 'Times New Roman', serif;font-size: 16px;margin: 1.5em 8px;letter-spacing: 0.1em;color: #3f3f3f;">开发与生产环境配置差异主要体现在:

ingFang SC', Cambria, Cochin, Georgia, Times, 'Times New Roman', serif;font-size: 16px;border: 1px solid #dfdfdf;padding: 0.25em 0.5em;color: #3f3f3f;word-break: keep-all;background: rgba(0, 0, 0, 0.05);">
配置维度
ingFang SC', Cambria, Cochin, Georgia, Times, 'Times New Roman', serif;font-size: 16px;border: 1px solid #dfdfdf;padding: 0.25em 0.5em;color: #3f3f3f;word-break: keep-all;background: rgba(0, 0, 0, 0.05);">
开发环境
ingFang SC', Cambria, Cochin, Georgia, Times, 'Times New Roman', serif;font-size: 16px;border: 1px solid #dfdfdf;padding: 0.25em 0.5em;color: #3f3f3f;word-break: keep-all;background: rgba(0, 0, 0, 0.05);">
生产环境
CPU
2核
6节点×4核
内存
16GB
6节点×32GB
存储
50GB SSD
1TB NVMe

软件需满足Docker 19.03+、Kubernetes 1.23+、PostgreSQL 13.6+和Redis 6+的版本要求。

K8s集群配置

添加Helm仓库并更新:

helm repo add douban https://douban.github.io/charts/
helm repo update

创建高性能存储类:

apiVersion:storage.k8s.io/v1
kind:StorageClass
metadata:
name:fast-ssd
provisioner:kubernetes.io/aws-ebs
parameters:
type:gp3
reclaimPolicyelete
volumeBindingMode:WaitForFirstConsumer

通过kubectl get nodeshelm version验证环境就绪。

K8s集群配置流程图

部署架构

Dify核心组件采用分层架构:web前端通过Ingress接收请求,路由至api服务处理业务逻辑,再与PostgreSQL、Redis和向量数据库交互。StatefulSet用于部署数据库组件,提供稳定网络标识和PVC模板;Deployment用于web和api服务,支持无状态水平扩展。

网络流向:外部请求经Ingress路由至对应Service,通过ClusterIP负载均衡至后端Pod。存储采用PV/PVC动态供应,由StorageClass自动创建高性能存储卷。

Dify组件架构图

详细步骤

Helm Chart部署准备

核心配置文件values.yaml需禁用内置组件并配置外部服务:

# 禁用内置组件
redis:
enabled:false
postgresql:
enabled:false
weaviate:
enabled:false

# 外部数据库配置
externalPostgres:
host:"pg-xxx.postgres.rds.aliyuncs.com"
port:5432
username:"dify"
password:"your-secure-password"

# 外部缓存配置
externalRedis:
host:"redis-xxx.redis.rds.aliyuncs.com"
port:6379
password:"your-redis-password"

核心资源配置

StatefulSet配置示例(数据库部署):

apiVersion:apps/v1
kind:StatefulSet
metadata:
name:dify-postgres
spec:
serviceName:"postgres"
replicas:3
template:
spec:
affinity:
podAntiAffinity:
preferredDuringSchedulingIgnoredDuringExecution:
-weight:100
podAffinityTerm:
labelSelector:
matchExpressions:
-key:component
operator:In
values:[database]
topologyKey:kubernetes.io/hostname
volumeClaimTemplates:
-metadata:
name:data
spec:
accessModes:[ReadWriteOnce]
storageClassName:"fast-ssd"
resources:
requests:
storage:10Gi

Ingress规则配置:

apiVersion:networking.k8s.io/v1
kind:Ingress
metadata:
name:dify-ingress
spec:
ingressClassName:nginx
rules:
-host:dify.example.com
http:
paths:
-path:/api
pathTyperefix
backend:
service:
name:dify-api
port:{number:5001}
-path:/
pathTyperefix
backend:
service:
name:dify-web
port:{number:80}

部署与验证

执行部署命令并初始化数据库:

helm install dify douban/dify --namespace dify --create-namespace -f values.yaml
kubectlexec-it <api-pod-name> -n dify -- flask db upgrade

验证步骤:

  1. 1. 检查Pod状态:kubectl get pods -n dify确保所有组件Running
  2. 2. 验证健康端点:curl http://dify.example.com/health返回{"status":"ok"}
  3. 3. 访问UI完成管理员注册:https://dify.ai4se.com/install
Helm部署流程图

常见问题解决

数据库连接拒绝

现象:api Pod日志显示connection refused
原因:数据库白名单未包含K8s节点IP段
解决方案:添加K8s网段到PostgreSQL访问策略:

kubectlexec-it <postgres-pod> -- sh -c"echo 'host all all 10.244.0.0/16 trust' >> /var/lib/postgresql/data/pg_hba.conf"
kubectlexec-it <postgres-pod> -- pg_ctl reload -D /var/lib/postgresql/data

PVC创建失败

现象:PVC长时间Pending状态
原因:未配置StorageClass或存储资源不足
解决方案:创建支持动态供应的StorageClass,确保集群有足够存储资源。

网络超时

现象:服务间通信出现超时错误
排查步骤

  1. 1. 检查Pod状态:kubectl get pods -n dify
  2. 2. 测试服务连通性:kubectl exec -it <pod-name> -- nc -zv dify-api 5001
  3. 3. 检查网络策略:确保允许Pod间通信
问题排查流程图

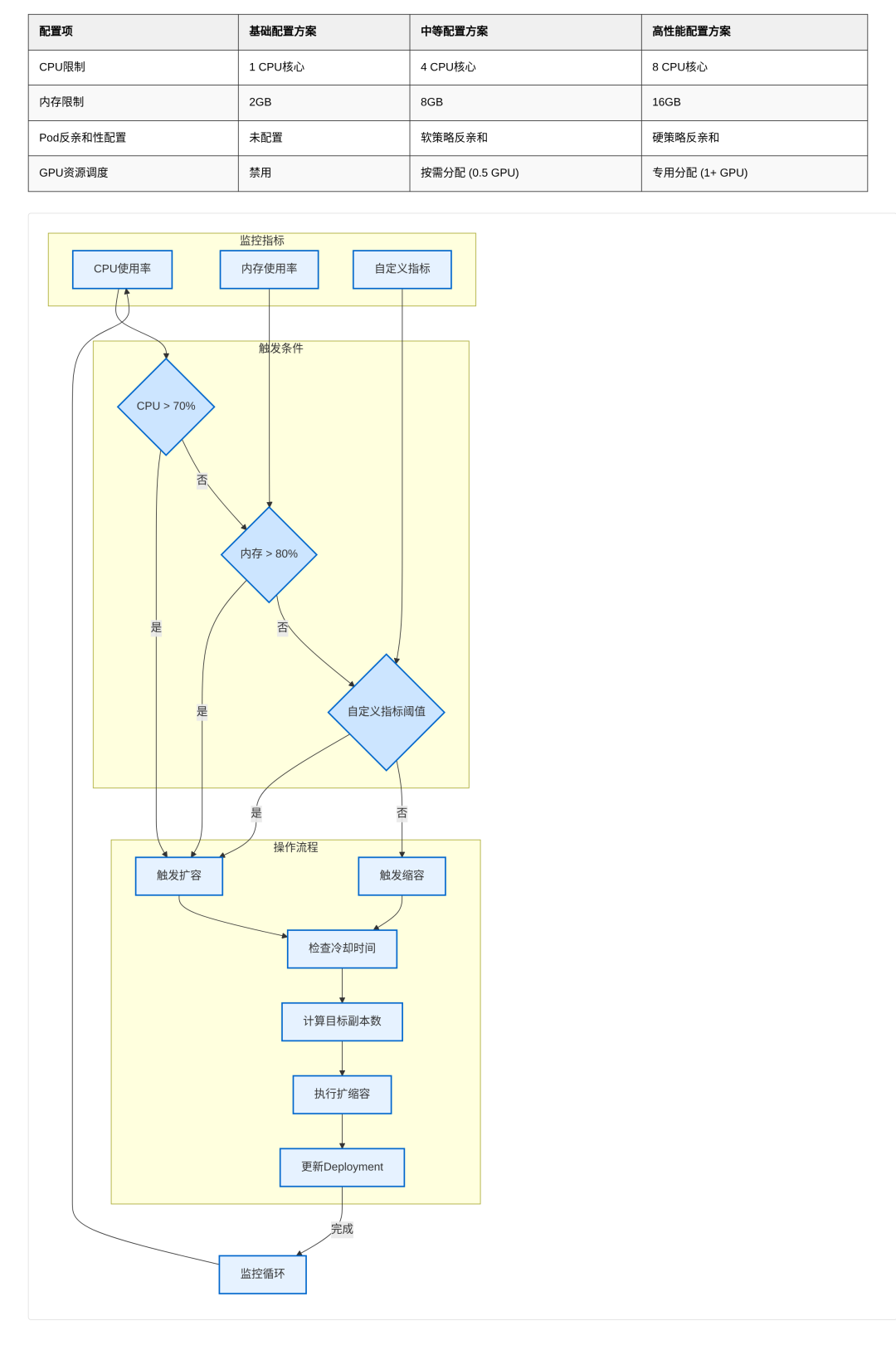
性能优化

配置HPA实现动态扩缩容:

apiVersion:autoscaling/v2
kind:HorizontalPodAutoscaler
metadata:
name:dify-api
spec:
scaleTargetRef:
apiVersion:apps/v1
kindeployment
name:dify-api
minReplicas:2
maxReplicas:10
metrics:
-type:Resource
resource:
name:cpu
target:
averageUtilization:70

资源优化建议:

  • • API服务:2核4G内存
  • • Worker服务:4核8G内存
  • • 向量数据库:优先使用NVMe存储,IOPS≥10000
资源配置HPA图

总结与展望

部署最佳实践

  1. 1.存储配置:使用StorageClass动态供应PV,避免使用emptyDir
  2. 2.安全管理:敏感信息通过K8s Secret存储,配置NetworkPolicy限制Pod通信
  3. 3.高可用部署:核心组件至少3副本,通过Pod反亲和性实现跨节点分布

未来优化方向

  • 性能优化:模型量化压缩与昇腾芯片加速
  • 弹性架构:K8s与Serverless混合部署降低成本
  • 多模型支持:动态路由系统实现模型能力智能匹配
K8s部署Dify导图




回复

使用道具 举报

您需要登录后才可以回帖 登录 | 立即注册

本版积分规则

链载AI是专业的生成式人工智能教程平台。提供Stable Diffusion、Midjourney AI绘画教程,Suno AI音乐生成指南,以及Runway、Pika等AI视频制作与动画生成实战案例。从提示词编写到参数调整,手把手助您从入门到精通。
  • 官方手机版

  • 微信公众号

  • 商务合作

  • Powered by Discuz! X3.5 | Copyright © 2025-2025. | 链载Ai
  • 桂ICP备2024021734号 | 营业执照 | |广西笔趣文化传媒有限公司|| QQ